Fiskefarm i Lake Stechlin

Regnskabsmæssig behandling af mellemværender efter årsregnskabsloven

Artiklen behandler den regnskabsmæssige behandling af mellemværender med koncernselskaber, ejere, nærtstående parter m.v.


Opsummering:
  • Mellemværender skal præsenteres i balancen med afsæt i mellemværendets art og modpart
  • Årsregnskabsloven indeholder foruddefinerede regnskabsposter, men er ikke udtømmende
  • Tilpasningsmuligheder kan anvendes når lovens balanceskemaer ikke er dækkende

Virksomheder skal præsentere mellemværender med koncernselskaber, ejere, nærtstående parter m.v. i overensstemmelse med årsregnskabslovens skemakrav med afsæt i mellemværendets art og modpart.

I skemaerne findes der foruddefinerede regnskabsposter, som nogle mellemværender opfylder definitionen på. Men der findes også mellemværender med modparter, hvor skemaerne ikke indeholder en foruddefineret post, som passer til mellemværendets art og modpart.

I balanceskemaerne kan fx nævens følgende foruddefinerede poster, hvor modpart er forudbestemt:

  • Tilgodehavender og gæld til tilknyttede virksomheder
  • Tilgodehavender og gæld til kapitalinteresser
  • Tilgodehavender hos virksomhedsdeltagere og ledelse

Hvor lovens skemakrav ikke er tilstrækkelige til at omfavne art og modpart, giver loven visse tilpasningsmuligheder i relation til balanceskemaernes arabertalsposter (1, 2, 3), som de enkelte romertalsposter (I, II, III) er opdelt i.

Det er tilladt at foretage følgende tilpasninger:

  • Arabertalsposter kan opdeles yderligere.
  • Nye arabertalsposter kan og skal tilføjes under forudsætning af, at deres indhold ikke er dækket af en eksisterende skemapost.
  • Arabertalsposter kan sammendrages, hvis sammendraget fremmer overskueligheden.

Endelig er der mulighed for at tilpasse opstilling og benævnelsen af arabertalsposter, når virksomhedens særlige karakter gør det påkrævet.

Selvom loven giver mulighed for at foretage relevante tilpasninger i skemaerne, er der ikke tilsvarende fleksibilitet i XBRL-taksonomien. Har virksomheden fx tilføjet en ny arabertalspost, er virksomheden overladt til at opmærke posten på den taksonomiopmærkning, der kommer nærmest mellemværendets art og modpart.

Nedenfor ser vi nærmere på definitionen af de ovenfornævnte foruddefinerede poster, og hvordan man efter EY's opfattelse skal forholde sig, når lovens tilpasningsmuligheder anvendes.

Artiklen omhandler ikke en beskrivelse af klassifikation som enten anlægs- eller omsætningsaktiv, eller som lang- eller kortfristet aktiv. Der henvises til afsnit 14.4 Klassifikation af aktiver i publikationen Indsigt i årsregnskabsloven 2024/25 for en beskrivelse af disse klassifikationsregler.

Artiklen omhandler heller ikke en beskrivelse af muligheden for at modregne tilgodehavender med gæld, men det kan der ligeledes læses mere om i afsnit 20.10 Præsentation og oplysninger i publikationen Indsigt i årsregnskabsloven 2024/25.

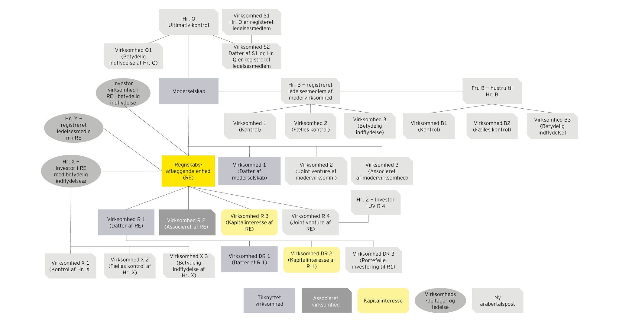
I artiklens sidste afsnit, er der medtaget en samlet illustration af modparter til den regnskabsaflæggende virksomhed, og hvordan mellemværender hermed skal eller kan benævnes i balancen.

Tilgodehavender og gæld til tilknyttede virksomheder

I lovens bilag 1 fremgår definitionen af en tilknyttet virksomhed:

En virksomheds dattervirksomhed, dens modervirksomhed og dennes dattervirksomhed.

Af definitionen ses, at modparter til virksomheden anses som "tilknyttede virksomheder", når virksomheden indgår i samme koncern som modparten af mellemværendet.

I lovens bilag 1, fremgår ligeledes definitionen af en koncern:

En modervirksomhed og alle dens dattervirksomheder.

Mellemværender med koncernselskaber skal derfor præsenteres som tilgodehavender og gæld til tilknyttede virksomheder. Det omfatter fx:

  • Modervirksomheder
  • Søstervirksomheder
  • Dattervirksomheder
  • Datter-dattervirksomheder m.fl.

I illustrationen, som fremgår af sidste afsnit i denne artikel, er tilknyttede virksomheder illustreret med:

Billedet viser, hvordan tilknyttede virksomheder illustreret i den samlede illustration

Finansielle indtægter og -omkostninger vedrørende tilknyttede virksomheder

Lovens resultatopgørelsesskemaer indeholder særskilte poster for finansielle indtægter og -omkostninger vedrørende tilknyttede virksomheder, benævnt:

  • Andre finansielle indtægter fra tilknyttede virksomheder
  • Finansielle omkostninger, der hidrører fra tilknyttede virksomheder

Som beskrevet i indledningen til denne artikel, giver loven mulighed for visse tilpasninger. Mange virksomheder viser finansielle indtægter og -omkostninger vedrørende tilknyttede virksomheder, sammen med virksomhedens øvrige finansielle indtægter og -omkostninger, fx under poster benævnt:

  • Finansielle indtægter
  • Finansielle omkostninger

Når posterne på denne måde er sammendraget, er det vigtigt at være opmærksom på oplysningskravet i lovens § 66. Oplysningskravet medfører, at arabertalsposter, der er sammendraget for at fremme overskueligheden, skal anføres særskilt i noterne med tilhørende sammenligningstal. Det betyder kort sagt, at de sammendragne poster skal specificeres yderligere i noterne.

Der er ikke tilsvarende poster i lovens resultatopgørelsesskemaer for finansielle indtægter og -omkostninger vedrørende kapitalinteresser eller associerede virksomheder. Der er derfor heller ikke en bestemmelse i loven, der kræver tilsvarende noteoplysning om finansielle indtægter og -omkostninger vedrørende kapitalinteresser eller associerede virksomheder.

Tilgodehavender og gæld til kapitalinteresser (eller associerede virksomheder)

Nedenstående beskrivelse omfatter lovens definition af kapitalinteresser og associerede virksomheder. I publikationen Indsigt i årsregnskabsloven 2024/25 afsnit 19.3 Kategorier af kapitalandele og metodevalg fremgår en mere detaljeret beskrivelse af definitionen af de to typer af kapitalandele.

Kapitalinteresser

Lovens definition på kapitalinteresser er:

En virksomheds eller en virksomhed og dennes dattervirksomheders ret over egenkapital i en anden virksomhed, når formålet med besiddelsen er at fremme virksomhedens egne aktiviteter gennem en varig tilknytning til den anden virksomhed. Ret over egenkapital i en anden virksomhed formodes at være en kapitalinteresse, når rettigheden udgør mindst 20 pct. af egenkapitalen i den anden virksomhed.

Lovens definition af kapitalinteresser omfatter udelukkende virksomheden selv eller dens dattervirksomheders besiddelse af kapitalandele (ret over egenkapital), dvs. at benævnelsen "kapitalinteresser" udelukkende omfatter modparter i nedadgående retning. Er den regnskabsaflæggende virksomhed derfor selv en kapitalinteresse, vil den pågældende ejer til virksomheden ikke være at anse for en "kapitalinteresse". Derfor kan mellemværendet ikke præsenteres som tilgodehavende hos eller gæld til kapitalinteresser. Ejeren til virksomheden anses for at være virksomhedsdeltager. Læs nærmere om mellemværendets præsentation i dette scenarie i afsnittet "Tilgodehavender og gæld til virksomhedsdeltagere og ledelse".

Det er udelukkende mellemværender med virksomhedens egne kapitalinteresser eller virksomhedens datterselskabers kapitalinteresser, der skal præsenteres som tilgodehavender eller gæld til kapitalinteresser.

I illustrationen, som fremgår af sidste afsnit i denne artikel, er kapitalinteresser illustreret med:

Billedet viser, hvordan kapitalinteresser er illustreret i den samlede illustration

Associerede virksomheder

Lovens definition på en associeret virksomhed er:

En virksomhed, som ikke er en dattervirksomhed, men i hvilken en anden virksomhed og dennes dattervirksomheder besidder kapitalinteresser og udøver en betydelig indflydelse på virksomhedens driftsmæssige og finansielle ledelse. En virksomhed formodes at udøve betydelig indflydelse, hvis virksomheden og dens dattervirksomheder tilsammen besidder 20 pct. eller mere af stemmerettighederne.

Associerede virksomheder udgør en delmængde af kapitalinteresser. Det gav ved indførelse af begrebet kapitalinteresser visse uklarheder, og gør det desværre stadig.

Tilsvarene lovens definition af kapitalinteresser, omfatter definitionen af associerede virksomheder udelukkende modparter i nedadgående retning fra virksomheden selv. Er den regnskabsaflæggende virksomhed derfor selv en associeret virksomhed, vil den pågældende ejer ikke være at anse for en "associeret virksomhed". Derfor kan mellemværendet ikke præsenteres som tilgodehavende eller gæld til associerede virksomheder. Ejeren anses derimod for at være en virksomhedsdeltager. Læs nærmere om mellemværendets præsentation i dette scenarie i afsnittet "Tilgodehavender og gæld til virksomhedsdeltagere og ledelse".

Det er udelukkende mellemværender med virksomhedens egne associerede virksomheder, eller virksomhedens datterselskabers associerede virksomheder, der skal præsenteres som tilgodehavender eller gæld til associerede virksomheder.

Efter begrebet "kapitalinteresser" blev indført i loven, omfatter balanceskemaerne ikke længere posterne "Tilgodehavender hos associerede virksomheder" eller "Gæld til associerede virksomheder". Hvis virksomheden anvender disse forannævnte betegnelser for posterne, betyder det i teorien, at lovens tilpasningsmulighed anvendes til at tilføje de relevante nye poster.

Det er EY's opfattelse, at hvis der er tale om et mellemværende med en, for virksomheden associeret virksomhed, vil det være mest retvisende at præsentere mellemværendet som "Tilgodehavender hos associerede virksomheder" eller "Gæld til associerede virksomheder". Benævnes virksomhedens kapitalandele i associerede virksomheder dog "Kapitalandele i kapitelinteresser", fordi virksomheden udelukkende besidder associerede virksomheder (og dermed ikke besidder nogen kapitalinteresser), er det EY's opfattelse, at benævnelsen af mellemværendet, tillige skal benævnes tilgodehavender eller gæld til "kapitalinteresser". Læs mere om når associerede virksomheder benævnes kapitalinteresser i publikationen Indsigt i årsregnskabsloven 2024/25 afsnit 19.3 Kategorier af kapitalandele og metodevalg.

I illustrationen, som fremgår af sidste afsnit i denne artikel, er associerede virksomheder illustreret med:

Billedet viser, hvordan associerede virksomheder illustreret i den samlede illustration

Tilgodehavender hos virksomhedsdeltagere og ledelse

Posten omfatter tilgodehavender hos henholdsvis virksomhedsdeltagere eller ledelse. Det må antages, at en tilsvarende benævnelse kan anvendes, når der er tale om gæld til samme deltagere, om end posten "Gæld til virksomhedsdeltagere og ledelse" ikke fremgår af skemaet. Posten omfatter modparter, der både kan være fysiske og juridiske personer.

Virksomhedsdeltagere anses for at være ejere i den regnskabsaflæggende virksomhed, som ikke samtidig er tilknyttet hertil (ingen koncernrelation). Det kan være ejere, hvor ejerne i deres eget regnskab anser den regnskabsaflæggende virksomhed for enten en associeret virksomhed eller en kapitalinteresse.

Ledelse anses i denne sammenhæng for at være registrerede ledelsesmedlemmer i den regnskabsaflæggende virksomhed. Posten omfatter også mellemværende vedrørende almindeligt varesalg eller varekøb til disse personer, og ikke alene særlige mellemværender med ledelsesmedlemmerne. Det fremgår ikke direkte af loven, men er mellemværendet med en nærtstående part til et ledelsesmedlem, er det EY's opfattelse, at mellemværendet også skal præsenteres som "Tilgodehavender hos virksomhedsdeltagere og ledelse", ud fra en substansbetragtning i lovens § 13.

I illustrationen, som fremgår af sidste afsnit i denne artikel, er virksomhedsdeltagere og ledelse illustreret med:

Billedet viser, hvordan virksomhedsdeltagere og ledelse er illustreret i den samlede illustration

Når lovens tilpasningsmuligheder anvendes

Lovens balanceskemaer er ikke udtømmende og omfatter derfor ikke poster for tilgodehavender eller gæld til alle typer af modparter. Det er bl.a. tilfældet for mellemværender med associerede virksomheder, som benævnt ovenfor. Det ses også i andre tilfælde, at lovens skemaer ikke er udtømmende. Det kan fx være tilfældet, når der er :

  • Mellemværende med selskab, der er underlagt direkte kontrol af samme fysiske person
  • Mellemværende med virksomhedsdeltagers andre selskaber
  • Mellemværende med holdingselskab til ikke-hjemmeboende børn af den ultimative ejer (fysisk person)
  • Mellemværende med nærtstående parter til den regnskabsaflæggende virksomhed (opfylder definitionen på nærtstående part)

Der findes mange eksempler på mellemværender med modparter, der ikke direkte kan indplaceres i en af de foruddefinerede poster i balanceskemaerne. Den typiske fællesnævner for ovenstående eksempler, er at mellemværenderne er opstået som følge af den relation, der er imellem modparten og virksomheden.

Når lovens skemaer ikke har en foruddefineret post, der direkte passer til mellemværendet, kan virksomheden overveje, om den kan anvende posterne:

  • Andre tilgodehavender
  • Anden gæld

Andre tilgodehavender består af de andre tilgodehavender, virksomheden har og som ikke kan henføres til de poster i skemaerne, som ellers omfatter tilgodehavender, fx "Tilgodehavender fra salg og tjenesteydelser".

Anden gæld må som udgangspunkt udelukkende bestå af gæld til det offentlige og medarbejderforpligtelser, herunder skyldig moms og afgifter, skyldige lønninger, bonus, feriepenge m.v.

Det er EY's opfattelse, at væsentlige mellemværender, der ikke kan indplaceres på en af de foruddefinerede poster i skemaerne, ikke uden tilhørende note om mellemværendets art og modpart, bør præsenteres som henholdsvis "Andre tilgodehavender" eller "Anden gæld".

Anden gæld bør ikke anvendes, da mellemværenderne typisk ikke vil være offentlig gæld eller medarbejderforpligtelser. Andre tilgodehavender, vil efter EY's opfattelse ikke uden en tilhørende note give regnskabsbrugeren tilstrækkelig information om mellemværendets art og modpart, og bør derfor ikke anvendes, hvis der er tale om væsentlige mellemværender. Det er EY's anbefaling, at lovens krav om tilføjelse af nye arabertalsposter i § 23, stk. 2, i så fald overvejes, da posten "Andre tilgodehavender" ikke uden en tilhørende note vil være sigende for indholdet af mellemværendets art og modpart.

EY's holdning er derfor, at ved tilføjelse af en ny arabertalspost skal benævnelsen være sigende for mellemværendets art og modpart. Alt efter hvad der er relevant for det enkelte mellemværende, kunne det fx være tilgodehavender hos eller gæld fra:

  • Nærtstående parter
  • [Modparts navn]
  • Interesseforbundne parter
  • Virksomhed underlagt samme ultimative kontrol
  • Familierelateret virksomhed til ultimativ ejer
  • Anpartshaver/aktionær

Selvom virksomheden eventuelt tilføjer en ny arabertalspost, bør virksomheden overveje, om posten desuden skal påføres en note, der af hensyn til regnskabsbruger beskriver mellemværendets art og modpart, og sikrer at der, hvor relevant, er tilstrækkelig beskrivelse af anvendt regnskabspraksis til posten. Ud fra en væsentlighedsbetragtning kan denne supplerende oplysning være relevant for regnskabsbruger.

I illustrationen, som fremgår af efterfølgende afsnit i denne artikel, er præsentation af mellemværendet på en ny arabertalspost illustreret med:

Billedet viser, hvordan kravet om at præsentere mellemværendet på en ny arabertalspost er illustreret i den samlede illustration

Illustration

Nedenstående illustration viser, hvordan mellemværender i den regnskabsaflæggende virksomhed, efter EY's opfattelse, skal præsenteres i virksomhedens egen balance, alt efter mellemværendets modpart.

Er modparten i illustrationen fx defineret som "Tilknyttet virksomhed", skal den regnskabsaflæggende virksomhed præsentere mellemværendet i dens egen balance, som enten tilgodehavender hos eller gæld til tilknyttede virksomheder osv.

illustration viser, hvordan mellemværender i den regnskabsaflæggende virksomhed

Sammendrag

Artiklen beskriver EY's opfattelse af, hvordan den regnskabsmæssige behandling af mellemværender med forskellig art og modpart skal præsenteres i balancer opstillet efter årsregnskabslovens bestemmelser. Artiklen skelner mellem modparter såsom tilknyttede virksomheder, associerede virksomheder, kapitalinteresser, virksomhedsdeltagere og ledelse. Desuden omtales de tilfælde, hvor årsregnskabslovens tilpasningsmuligheder anvendes.

Om denne artikel