Bild på Systemutvecklare analyserar kod på väggskärm och letar efter fel.

Vilken redovisningsstandard ska tillämpas på utställda garantier?

Relaterade ämnen

Ett nytt IFRS IC agendabeslut klargör hur företag ska fastställa vilken IFRS redovisningsstandard som ska tillämpas på utställda garantier.


Kortfattat:

  • Ett agendabeslut som klargör hur företag ska fastställa vilken IFRS redovisningsstandard som ska tillämpas på utställda garantier har publicerats i april.
  • Företag ska följa en särskild turordning vid fastställande av vilken redovisningsstandard som ska tillämpas för respektive garanti.
  • Agendabeslutet kan innebära att företag behöver ändra tillämpade principer för redovisning av utställda garantier.

Många företag ställer ut garantier för skyldigheter som en annan part, till exempel ett dotterbolag eller en joint venture, har ådragit sig gentemot en tredje part. Dessa garantier kan ställas ut på flera sätt med olika villkor.

I april publicerade IFRS® Interpretations Committee (IFRS IC) ett agendabeslut som klargör hur företag ska gå tillväga för att fastställa vilken redovisningsstandard som ska tillämpas för utställda garantier. Eftersom ett agendabeslut inte utgör någon ny normgivning förväntas företag vid behov anpassa sin finansiella rapportering så snart det är möjligt, vilket handlar om månader snarare än år.

Fråga om hur utställda garantier ska redovisas

I september 2024 diskuterade IFRS IC en fråga som ställts till kommittén avseende garantier som ett företag ställt ut för skyldigheter som en joint venture ådragit sig. Frågan som ställdes var om de utställda garantierna utgör finansiella garantiavtal som ska redovisas i enlighet med IFRS 9 Finansiella instrument eller, om de inte utgör finansiella garantiavtal, vilka andra IFRS® redovisningsstandarder som ska tillämpas.  

IFRS IC:s resonemang publicerades först i utkastform (tentativt agendabeslut) den 18 september 2024. Frågan diskuterades sedan igen den 11 mars 2025 mot bakgrund av erhållna remissvar. IFRS IC röstade därefter för att publicera ett slutligt agendabeslut, vilket publicerades i april efter att IASB avstått från möjlighet att motsätta sig beslutet.

Tillvägagångssätt

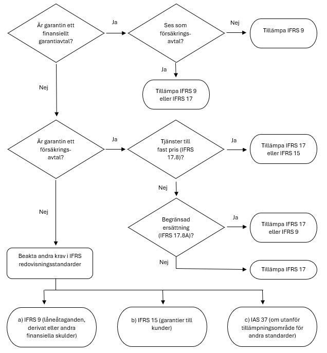
Agendabeslutet konstaterar att begreppet garantier inte definieras i IFRS redovisningsstandarder och att ingen enskild redovisningsstandard är lämplig för alla typer av garantier.  Ett företag behöver därför fastställa vilken IFRS redovisningsstandard som ska tillämpas för en utställd garanti genom att beakta fakta och omständigheter. Företaget behöver i samband med det analysera de specifika garantivillkoren i förhållande till tillämpningsområden för IFRS 9, IFRS 17 Försäkringsavtal, IFRS 15 Intäkter från avtal med kunder respektive IAS 37 Avsättningar, eventualförpliktelser och eventualtillgångar. Agendabeslutet klargör att företag vid denna analys ska tillämpa en viss turordning. Denna beskrivs nedan och sammanfattas i en figur sist i artikeln.

Finansiellt garantiavtal (IFRS 9)

Första steget i analysen är att bedöma om garantivillkoren innebär att den utställda garantin är ett finansiellt garantiavtal. Ett finansiellt garantiavtal definieras i IFRS 9 som ”ett avtal som kräver att emittenten gör angivna betalningar för att ersätta innehavaren för en förlust som denne ådrar sig på grund av att en angiven låntagare inte fullgör betalning vid förfall enligt de ursprungliga eller modifierade villkoren för ett skuldinstrument”.

Begreppet skuldinstrument är centralt i denna definition, men definieras inte i någon IFRS redovisningsstandard. Följaktligen behöver varje företag göra en egen bedömning av innebörden av begreppet för att fastställa om en utställd garanti uppfyller definitionen av ett finansiellt garantiavtal. Detta kan vara en komplex bedömning i de fall företag ställer ut garantier för betalningar som är kopplade till andra områden än vanliga skuldinstrument som skulder till kreditinstitut eller obligationslån. Till exempel kan det handla om garantier för kontrakt som verkställs längre fram och som är utanför tillämpningsområde för IFRS 9 eller garantier för skuldinstrument som kan uppstå vid framtida nyttjande av nuvarande outnyttjade kreditfaciliteter. Mer information om detta finns i kapitel 41 avsnitt 2.4.1.B i EY International GAAP® 2025. Se följande artikel för information om hur du får tillgång till International GAAP®.

I det fall den utställda garantin bedöms vara ett finansiellt garantiavtal, innebär det att garantin i de allra flesta fall (se undantag i nästkommande stycken) redovisas som en finansiell skuld värderad till verkligt värde vid det första redovisningstillfället. Det verkliga värdet motsvarar, givet att transaktionen skett på ren affärsmässig grund, vanligen totalt erhållna premier vid garantiavtalets början. Efterföljande värdering sker därefter till det högre av (i) beloppet för förväntade kreditförluster och (ii) det belopp som ursprungligen redovisades efter avdrag för, i tillämpliga fall, den ackumulerade summan av intäkter för premier som periodiseras över garantiavtalets löptid.

Det finns inga undantag från värderingskraven i IFRS 9 när finansiella garantiavtal ställs ut mellan moderföretag och dess dotterföretag eller mellan företag under samma bestämmande inflytande. När exempelvis ett moderföretag garanterar ett finansiellt lån som ett dotterföretag ådragit sig, vilket är vanligt, ska garantin redovisas som ett fristående finansiellt instrument i moderföretagets separata finansiella rapporter. För svenska moderföretag som tillämpar RFR 2 Redovisning för juridiska personer finns dock ett undantag som innebär att företaget kan välja att inte tillämpa reglerna för finansiella garantiavtal i IFRS 9. Om undantaget tillämpas ska i stället reglerna för redovisning och värdering i IAS 37 (p.14 och p.36) tillämpas. I moderföretagets koncernredovisning ses däremot garantin som en integrerad del av villkoren för lånet som dotterföretaget ådragit sig. I koncernredovisningen ska därför garantin inte redovisas som ett fristående finansiellt instrument skiljt från lånet.  

Om företaget tidigare uttryckligen har försäkrat att det betraktar finansiella garantiavtal som försäkringsavtal, vilket är ovanligt, och har använt den redovisning som är tillämplig på försäkringsavtal, får företaget välja att i stället tillämpa IFRS 17 vid redovisningen av finansiella garantiavtal (se mer nedan). Detta val görs för varje garantiavtal, men valet är oåterkalleligt.

Försäkringsavtal (IFRS 17)

Om företaget bedömer att den utställda garantin inte uppfyller definitionen av ett finansiellt garantiavtal, är nästa steg att bedöma om garantin utgör ett försäkringsavtal. Ett försäkringsavtal är ”ett avtal enligt vilket en part (utfärdaren) påtar sig en betydande försäkringsrisk från en annan part (försäkringstagaren) genom att gå med på att ersätta försäkringstagaren om en angiven osäker framtida händelse (den försäkrade händelsen) har en negativ påverkan på försäkringstagaren”.

Med försäkringsrisk menas annan risk än finansiell risk. Försäkringsavtal skiljer sig därmed från finansiella garantiavtal där utfärdaren påtar sig kreditrisken (en finansiell risk) från innehavaren av garantin. Några exempel på garantier som är försäkringsavtal, om överföringen av försäkringsrisk är betydande, är borgensförbindelser, garantiobligationer, fullgörandegarantier och offertgarantier. Dvs avtal som ger ersättning om någon annan part inte uppfyller en avtalsenlig förpliktelse som inte är finansiell, exempelvis ett åtagande att uppföra en byggnad.

I de fall en utställd garanti bedöms vara ett försäkringsavtal ska tillämpningsområdet för IFRS 17 beaktas, vilket inkluderar IFRS 17.8 respektive IFRS 17.8A som båda ger företag valmöjlighet att tillämpa IFRS 17 på vissa typer av försäkringsavtal givet att särskilda villkor uppfylls. Valet för varje avtal är dock oåterkalleligt. Mer specifikt avser det dels försäkringsavtal som har tillhandahållande av tjänster till fast pris som huvudsakligt syfte, dels försäkringsavtal som begränsar ersättningen för försäkrade händelser till det belopp som annars krävs för att reglera försäkringstagarens skyldigheter. I det första fallet kan företag välja att tillämpa IFRS 15 i stället för IFRS 17. I det andra fallet kan företag välja att tillämpa antingen IFRS 17 eller IFRS 9.

Om IFRS 17 är tillämplig, eller tillämpas där valmöjlighet finns, ska garantin vid det första redovisningstillfället redovisas som en skuld värderad till det sammanlagda beloppet av kassaflödena för åtagandet (nuvärdet av uppskattade framtida kassaflöden justerade för icke-finansiell risk) och den avtalsenliga marginalen. Efterföljande värdering sker till summan av skulden för återstående försäkringsskydd, värderad enligt samma metod som vid första redovisningstillfället, och skulden för inträffade skador.

Andra krav i IFRS redovisningsstandarder

Om en utställd garanti varken bedöms vara ett finansiellt garantiavtal eller ett försäkringsavtal, behöver andra IFRS redovisningsstandarder beaktas:

  1. IFRS 9 – Denna standard ska tillämpas om garantin är ett låneåtagande (åtagande att tillhandahålla ett lån), ett derivat eller annan typ av finansiell skuld enligt definitionen i IAS 32 Finansiella instrument: Klassificering. Den utställda garantin värderas därmed till upplupet anskaffningsvärde eller till verkligt värde via resultatet beroende på vilken typ av finansiell skuld som garantin bedöms vara.
  2. IFRS 15 – Om garantin är till en kund och faller inom tillämpningsområdet för IFRS 15 beror redovisningen på om kunden kan välja att köpa garantin separat eller inte. I första fallet utgör garantin ett eget prestationsåtagande dit en del av transaktionspriset allokeras. Intäkt redovisas då först när prestationsåtagandet är uppfyllt. I andra fallet redovisas garantin som en avsättning i enlighet med IAS 37.
  3. IAS 37 – Om den utställda garantin faller utanför tillämpningsområdet för andra redovisningsstandarder ska IAS 37 tillämpas. Exempelvis kan garantin bedömas vara en eventualförpliktelse varmed endast upplysningar om garantin lämnas i de finansiella rapporterna.
Figur 1 – Tillvägagångssätt
Flödesschema för tillämpning av IFRS-standarder på garantier

Vad behöver företag göra nu?

Agendabeslutet konstaterar att existerande skrivningar i IFRS redovisningsstandarder är tillräckliga för att besvara ställda frågor. Beslutet ändrar inte existerande krav, men kan påverka förståelsen av innebörden av dessa. Alla företag med utställda garantier behöver därför omgående överväga om agendabeslutet aktualiserar ett behov att se över redovisningen av dessa. Ifall den analysen resulterar i en anpassning av redovisning, värdering och upplysningar behöver företaget avgöra om anpassningen utgör en rättelse av fel, frivillig ändring av princip eller ändrad bedömning i enlighet med definitionerna i IAS 8 Redovisningsprinciper, ändringar i uppskattningar och bedömningar samt fel. Tillämpliga upplysningar enligt IAS 8 ska då även lämnas i de finansiella rapporterna.

Vill du veta mer?

Agendabeslutet i sin helhet återfinns här.

Summering  

Ett IFRS IC agendabeslut från 2025 klargör hur ett företag ska gå tillväga för att fastställa vilken redovisningsstandard som ska tillämpas för en utställd garanti. För att fastställa vilken redovisningsstandard som är tillämplig behöver företaget beakta fakta och omständigheter samt analysera villkoren för respektive garanti. Vidare ska företaget följa en särskild turordning genom att bedöma om garantin är (i) ett finansiellt garantiavtal eller, om inte ett finansiellt garantiavtal, (ii) ett försäkringsavtal eller, om varken finansiellt garantiavtal eller försäkringsavtal, (iii) beakta andra krav i IFRS redovisningsstandarder för att avgöra hur garantin ska redovisas.

Om artikeln