Analyse von Finanzdaten und Investitionsplanung am digitalen Bildschirm

Praxisbeispiel: Wie Unternehmen von Financial Analytics profitieren

Mit dem ganzheitlichen Transformationsansatz hilft EY Kunden bei der Einführung von Financial Analytics für eine bessere GuV-Prognose.


Überblick

  • Fortschrittliche Prognosemodelle führen zu einer verbesserten Vorhersagegenauigkeit, Transparenz und Benutzerfreundlichkeit.
  • Die Kundenstudie zeigt, wie EY die Genauigkeit der GuV-Prognosen durch einen ganzheitlichen Ansatz optimiert hat.
  • Ziel des ganzheitlichen Transformationsansatzes ist es, die Innovation unter Berücksichtigung neuer Technologien sowie einer entsprechenden Kommunikation und den Einsatz von Change-Management voranzutreiben.

Im ersten Artikel der Reihe wurden die wesentlichen Eckpunkte und Funktionsweisen von Financial Analytics erläutert. Das folgende Praxisbeispiel verdeutlicht die bemerkenswerte Wirkung von Financial Analytics in der Anwendung.

Praxisbeispiel: Maschinelles Lernen im internationalen Einzelhandel

Ein internationales Einzelhandelsunternehmen mit einem Umsatz von über 12 Mrd. Euro hatte das Ziel, tiefere Einblicke in seine Daten zu gewinnen, insbesondere auf Kundenebene. Obwohl große Datenmengen verfügbar waren, stand der Kunde vor zahlreichen Herausforderungen.

So erforderte die Erstellung der Gewinn- und Verlustrechnung (GuV) den Umgang mit unterschiedlichen Tabellenkalkulationen, wobei jedes Team seine eigenen Formeln und Datensätze verwendete. Das Fehlen einer einheitlichen Datenbasis behinderte den Fortschritt. Darüber hinaus kamen lediglich grundlegende Analysefähigkeiten zur Anwendung, was dazu führte, dass das volle Potenzial der verfügbaren Daten nicht ausgeschöpft werden konnte.

Der Mangel an strukturierten Daten erschwerte die Prognose über verschiedene Organisationseinheiten hinweg. Die Prognosen selbst wurden überwiegend in umständlichen Tabellenkalkulationen erstellt, die viel manuelle Arbeit erforderten. Der Prozess erwies sich als zeitaufwendig und fehleranfällig, zumal die einzelnen Teams mit unterschiedlichen Basiszahlen arbeiteten.

In Zusammenarbeit mit dem Kunden entwickelte EY einen umfassenden Plan, um diese Herausforderungen zu bewältigen. Dieser umfasste die folgenden Elemente:

  1. Untersuchung der organisatorischen Bereitschaft: Datenverfügbarkeit, Prozesse, Technologie und Fähigkeiten wurden bewertet.
  2. Identifizierung von Treibern: In Zusammenarbeit mit den Geschäftsbereichen des Kunden und EY-Finanzfachleuten moderierte EY Workshops zur Erstellung von Treiberbäumen.
  3. Konsolidierung von Daten: Die Grundlage jeder Analyselösung sind Daten, weshalb der Datenaufbereitung höchste Priorität zukommt. EY konsolidierte die Unternehmensdaten, die anfangs über verschiedene Excel-Formulare verteilt waren, und erstellte Schnittstellen, die eine strukturierte Datenerfassung ermöglichten.
  4. Automatisches Testen von Prognosemodellen: EY nutzte die Möglichkeiten des maschinellen Lernens, testete mehrere fertige Prognosemodelle und überließ es dem System, die Modelle mit der höchsten Genauigkeit auszuwählen.
  5. Bewertung der Vorhersagegenauigkeit: EY bewertete die Genauigkeit der Modelle sorgfältig und identifizierte sowohl Posten, die eine hohe Genauigkeit aufwiesen, als auch solche, die zusätzliche Aufmerksamkeit erforderten. Für Letztere wurde die Einbindung alternativer Methoden zur Erhöhung der Genauigkeit untersucht.
  6. Kommunikation und Veränderungsmanagement: Im Rahmen von Workshops erzielte EY eine effektive Kommunikation und ein entsprechendes Change-Management. Die detaillierten Erläuterungen sorgten für einen Angleich der Erwartungen und ein allgemeines Verständnis des Kunden für die Modelle beziehungsweise das Tool.
  7. Erläuterung der Kundenvorteile: EY zeigte die Vorteile für den Kunden sowie die transformativen Ergebnisse auf, die durch die gemeinsamen Bemühungen erzielt wurden.

Als Transformationspartner verfolgt EY einen ganzheitlichen Ansatz, bei dem das Fachwissen von Daten-, Finanz- und Personalfachleuten gleichermaßen zum Einsatz kommt. Dies ist in der Transformationsstrategie von EY verankert. Ziel ist es, Innovationen in großem Umfang voranzutreiben, indem einerseits die Geschwindigkeit der Technologie genutzt und andererseits der Mensch in den Mittelpunkt gestellt wird. EY ist sich dessen bewusst, dass eine erfolgreiche Transformation die aktive Beteiligung der gesamten Finanzorganisation voraussetzt.

Schlüsselelemente der Transformation

Schlüsselelemente der Transformation

Wie bereits erläutert sind Daten die Grundlage für jede erfolgreiche Lösung. Startpunkt ist die Datenaufbereitung, die eine Reihe von Aktivitäten, von der Datenbereinigung und -umwandlung bis hin zur Konsolidierung unterschiedlicher Datensätze, umfasst. Im vorliegenden Fall erwies sich die Datenkonsolidierung als ausschlaggebend, da die ursprünglichen Daten über verschiedene Quellen verteilt waren.
Um diese Herausforderung zu bewältigen, wurden Schnittstellen entwickelt, die Daten aus mehreren Excel-Formularen in ein einheitliches Tool luden und so eine strukturiertere und zentralisierte Datenerfassung ermöglichten. Die Zusammenführung der Daten ergab eine solide Grundlage für die technische Modellierung. Bevor diese jedoch beginnen konnte, musste zunächst ein umfassendes Verständnis der Geschäftstätigkeit des Kunden erreicht werden.

In gemeinsamen Workshops erstellten die verschiedenen Abteilungen des Kunden zusammen mit den Finanzfachleuten von EY Treiberbäume, die wertvolle Einblicke in die Wertschöpfungskette lieferten. Der Erfolg dieser Workshops zeigte sich darin, dass sich Teams, die normalerweise in Silos arbeiteten, zusammenschlossen und so herausfanden, wie die verschiedenen Einflussfaktoren letztendlich den finanziellen Erfolg beeinflussten.

zusammenschlossen und so herausfanden

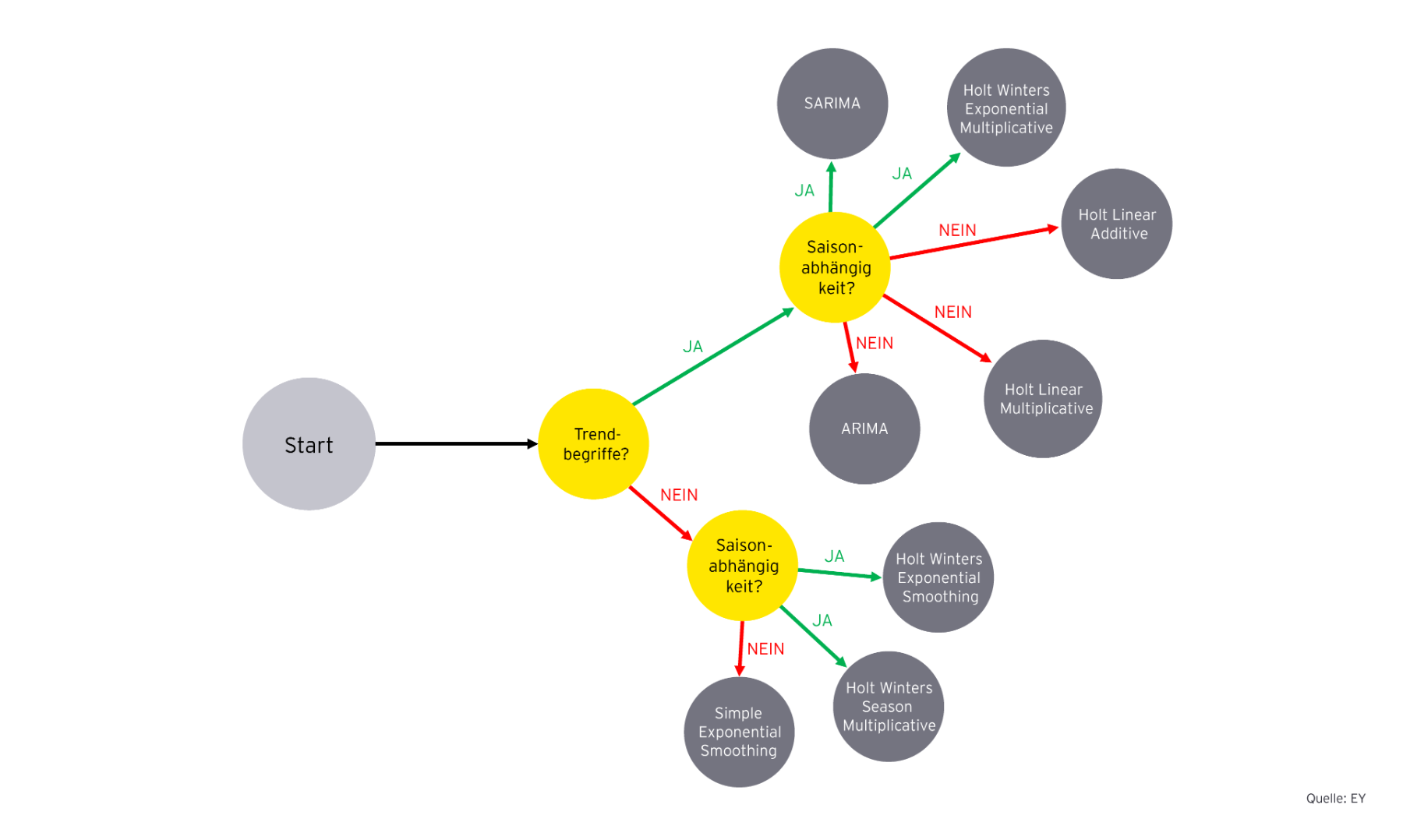
Auf dieser Grundlage konnte die Automatisierung des Prozesses mittels verschiedener Out-of-the-Box-Prognosemodelle beginnen. Diese umfassten verschiedene Trend- und Saisonalitätsbedingungen, die den spezifischen Anforderungen des Unternehmens Rechnung trugen. Neben der Integration von Organisationsstrukturen und detaillierten Prognoseanforderungen wurde das Tool genutzt, um über 2.000 maschinelle Lernmodelle auszuführen und sie einer strengen statistischen Auswertung zu unterziehen.

Basierend auf historischen Daten aus drei Jahren wurden verschiedene Modelle erstellt und getestet. Die Daten aus zwei Jahren dienten als Basisdaten, diejenigen aus dem dritten Jahr wurden zur Kreuzvalidierung verwendet. Mit anderen Worten: Die Prognosemodelle wurden auf der Grundlage von Daten aus zwei Jahren erstellt, woraufhin ein weiteres Jahr prognostiziert wurde. Diese Prognose wurde anschließend anhand der tatsächlichen Daten des entsprechenden Jahres getestet, um die Genauigkeit zu ermitteln.

Letztendlich wurden acht verschiedene Prognosemodelle implementiert, die jeweils auf die Erfassung unterschiedlicher Aspekte zugeschnitten waren. Die „Holt-Winter Exponential Seasonal“-Modelle zielten beispielsweise darauf ab, saisonale Muster einzubeziehen, während die SARIMA-Modelle sowohl Saisonalität als auch Trends berücksichtigten. Anhand von kreuzvalidierten Genauigkeitsmaßen wie dem mittleren absoluten prozentualen Fehler (MAPE) und dem mittleren absoluten Fehler (MAE) wurden die genausten Modelle ausgewählt.

Prognosemodelle implementiert

Um die Wirksamkeit der neuen Prognosemethode im Vergleich zu den bestehenden Vorhersagen zu bewerten, waren manuelle Auswertungen unerlässlich. Daher wurden die monatlichen Vorhersagen der einzelnen Posten für ein bestimmtes Jahr genau mit den bestehenden Prognosen verglichen. Um den Bewertungsprozess zu straffen und uns auf die wesentlichen Posten zu konzentrieren, wurden gezielte Bereiche ausgewählt. Wenn nötig wurden die Modelle angepasst, um die Genauigkeit weiter zu erhöhen. Die Ergebnisse sowohl der statistischen als auch der manuellen Auswertungen zeigten, dass die erarbeiteten Modelle die bestehenden Modelle in den wesentlichen Posten durchweg übertrafen.

Die Vorhersage anderer Posten stellte jedoch sowohl das Unternehmen als auch die Algorithmen des maschinellen Lernens aufgrund des Einflusses von Zufallsereignissen vor Herausforderungen. Um diese zu überwinden, wurden anpassbare Felder in die Dashboards aufgenommen, die es dem Kunden ermöglichten, sein Fachwissen einzubringen und die Prognosen und Datenpunkte manuell abzustimmen.

Leistungsfähiger mit erweiterten Prognosen

Die Einführung fortgeschrittener Prognosemodelle bringt eine Vielzahl von Vorteilen mit sich. Erstens führt sie zu einer erheblichen Steigerung der Vorhersagegenauigkeit, da saisonale Muster und breitere Trendeffekte in den Modellen berücksichtigt werden. Zweitens ermöglichen die Modelle Prognosen auf einer detaillierteren Ebene, sodass Unternehmen in der Lage sind, Prognosen für einzelne Geschäftsbereiche zu erstellen. Drittens tragen sie zu einer verbesserten Benutzerfreundlichkeit bei – weg von mühsamen Zahlenverarbeitungen in Excel, hin zu Prognosen in einem speziellen Tool mit intuitiven Dashboards.

Ein weiterer Vorteil: Der Wandel fördert einen sinnvollen Dialog und erhöht die Transparenz zwischen den Geschäftsbereichen. Zudem hat sich die Geschwindigkeit, mit der Erkenntnisse gewonnen werden, drastisch erhöht. Mit dem richtigen Datenmodell können diese Erkenntnisse kontinuierlich generiert werden, was den Weg für agile und datengesteuerte Strategien wie auch Entscheidungsfindungen ebnet.

Leistungsfähiger mit erweiterten Prognosen

Der nächste Schritt

Selbst wenn die Aussicht zunächst entmutigend erscheinen mag, können Sie sicher sein, dass es für jede Finanzabteilung, die ihre Planungsfähigkeiten durch Financial Analytics verbessern möchte, einen idealen nächsten Schritt gibt. Die Einführung eines Scale-up-Ansatzes kann dazu beitragen, die Risiken zu mindern, indem neue Lösungen, Tools und Prozesse zunächst in einer repräsentativen Geschäftseinheit implementiert werden. Dieser strategische Ansatz minimiert nicht nur die Risiken, sondern ermöglicht auch eine natürliche Lernkurve, sodass Finanzteams den Weg zu einer umfassenden Einführung von Analysen selbstbewusst beschreiten können.

Wie Sie vom Transformationsansatz von EY profitieren können

Fazit

Durch den Einsatz von Financial Analytics können Unternehmen wichtige Vorteile erzielen.

Über diesen Artikel

Mehr zum Thema

Wie Financial Analytics Unternehmen Wettbewerbsvorteile erschließt

Financial Analytics ist zwar komplex, birgt aber große Potenziale. Lesen Sie hier, wie Unternehmen die Vorteile erschließen können.

Wie Finanzprognosen durch „Touchless Planning“ gewinnen

Weniger Berührungspunkte für mehr Output: Wie „Touchless Planning“ Unternehmen bei der Finanzprognose unterstützen, lesen Sie hier.