Chirurg und Ärztin gehen durch Krankenhausflure

Krankenhaus-MVZ in der Vorgründungsphase

EY-4-Phasen-Modell zur Gründung eines MVZ

Der erste Schritt zum eigenen Krankenhaus-MVZ in der Vorgründungsphase: Vision, Strategie und rechtliche Rahmenbedingungen.


Überblick

  • EY Healthcare hat ein Modell entwickelt, das Gründer von MVZ erfolgreich durch den Gründungsprozess führt – wir betrachten hier die Vorgründungsphase.
  • In der Vorgründungsphase sind insbesondere fünf Faktoren zu berücksichtigen.
  • Neben den unternehmensstrategischen Themen, sind auch die rechtlichen Rahmenbedingungen zu beachten, um die Grundvoraussetzungen für die MVZ-Gründung oder den MVZ-Erwerb zu erfüllen.

Die Gründung eines medizinischen Versorgungszentrums (MVZ) ist ein umfangreiches Vorhaben und auch mit einer Reihe von Herausforderungen verbunden. Die Vorgründungsphase ist dabei eine kritische Zeit, in der viele Entscheidungen und Vorkehrungen getroffen werden müssen, um den Erfolg des MVZ zu garantieren.

Nachdem im vorherigen Point of View das EY-4-Phasen-Modell von der Vorgründungsphase bis zur Gründung eines MVZ grundlegend vorgestellt wurde, wird an dieser Stelle die Vorgründungsphase detaillierter erläutert. Das Modell finden Sie als PDF-Dokument zum Herunterladen auf der linken Seite.

Die Vorgründungsphase als Fundament für den MVZ-Erfolg

Wie im letzten Point of View beschrieben sind im Rahmen der Vorgründungsphase insbesondere fünf Faktoren zu berücksichtigen bzw. zu analysieren.

  1. Unternehmensvision und -ziele
  2. Das aktuelle Leistungsspektrum des Krankenhauses (Gründers)
  3. Markt- und Standortanalyse
  4. Das angestrebte Leistungsspektrum
  5. Die rechtlichen Rahmenbedingungen als Grundvoraussetzungen zur Gründung eines MVZ

Von der Vision zur Definition von Zielen und zur Ableitung einer strategischen Planung

Vor der MVZ-Gründung ist ein gemeinsames Verständnis interner und messbarer Ziele erfolgsentscheidend, um die Potenziale und Risiken des MVZ-Erwerbs realistisch bewerten zu können. In der Vorgründungsphase sollte somit eine Unternehmensvision, bestehend aus Unternehmenszielen und der zugrunde gelegten Strategie, erarbeitet werden, die mit dem MVZ-Erwerb verfolgt werden soll. Leitfragen sollten hierbei die folgenden sein:

  • Welche strategischen Unternehmensziele und Behandlungsansätze möchte das Krankenhaus mit dem MZV-Erwerb realisieren?
  • Wie möchte man sich mithilfe des MVZ-Erwerbs am Markt platzieren bzw. gegenüber den Wettbewerbern differenzieren?

Die Strategie- und Zieldefinition kann dabei aus verschiedenen Blickwinkeln betrachtet werden: Aus versorgungsstrategischer, patientenorientierter oder wirtschaftlicher Sicht. Dabei lassen sich jeweils unterschiedliche positive Aspekte aus den einzelnen Betrachtungsweisen ableiten, die sich überschneiden oder auch ergänzen.

Versorgungsstrategische Ziele sind solche, die darauf abzielen, die Qualität und Effektivität der Versorgung zu verbessern und die Bedürfnisse der Patienten zu erfüllen. Ein Krankenhaus muss sicherstellen, dass es die notwendige Infrastruktur, Fachkräfte und Ausrüstung hat, um eine angemessene Versorgung zu bieten.

Ein wichtiger Faktor bei der Festlegung versorgungsstrategischer Ziele ist der Patientennutzen. Das MVZ sollte gewährleisten, dass es die Bedürfnisse der Patienten erfüllt und dass diese mit der Qualität und dem Umfang der angebotenen Versorgung zufrieden sind. Die Patientenzufriedenheit ist ein entscheidender Faktor für den Erfolg eines MVZ und eine wichtige Kennzahl für die Überwachung und Verbesserung der Qualität der Versorgung.

Ziele und Nutzen einer MVZ Gründung

Ein weiterer wichtiger Aspekt in der Vorgründungsphase ist der wirtschaftliche Nutzen. Das MVZ muss in der Lage sein, die Kosten für die Infrastruktur, die Fachkräfte und die Ausrüstung zu decken und gleichzeitig einen angemessenen Gewinn zu erzielen. Die Wirtschaftlichkeit des MVZ sollte durch eine effiziente Nutzung der Ressourcen und eine Optimierung der Prozesse gesichert sein.

Aufbauend auf der definierten Unternehmensvision gilt es abzuwägen, inwieweit das MVZ wirtschaftlich unabhängig vom Mutterunternehmen „Krankenhaus“ betrieben werden soll oder ob der MVZ-Betrieb und der stationäre Betrieb ineinandergreifen sollen. Im Rahmen weiterer Analysen gilt es folglich, die Frage nach dem Warum zu klären. Steht die Verlagerung stationärer Fälle bzw. die stationäre Entlastung im Mittelpunkt, dann sollte gegebenenfalls keine Verbreiterung, sondern eine Vertiefung des Portfolios in Betracht gezogen werden.

Neben der Unternehmensvision gilt es also, das aktuelle Leistungsspektrum des Krankenhauses, an das das zu gründende bzw. zu kaufende MVZ angegliedert werden soll, zu betrachten und einzuschätzen. Dabei lassen sich Leistungsbereiche identifizieren, die demografiebedingt zukünftig an Bedeutung gewinnen oder sich zunehmend in den ambulanten Sektor verlagern werden. Daraus resultierend können Ansätze zur intersektoralen Versorgungssteuerung und Synergiepotenziale abgeleitet werden.

Hier ist die Bewertung des Ambulantisierungspotenzials ein wichtiger Grundbaustein für die Erarbeitung einer Entscheidungsgrundlage. Es gilt zu analysieren, welches ambulante Potenzial derzeit im Krankenhaus behandelt wird und welches ambulante Potenzial im regionalen Versorgungsmarkt gegebenenfalls unerschlossen ist und folglich zukünftig in ambulanten Strukturen wie denen des MVZ abgebildet werden sollte. Je nach individueller Situation kann das Ambulantisierungspotenzial durchaus bis zu 25 Prozent1 betragen. Ist das primäre Ziel jedoch die Sicherstellung einer ganzheitlichen Versorgung oder die Zuweisung von Patienten an das stationäre Geschäft, dann könnte auch eine Ausweitung des Leistungsportfolios infrage kommen.

Es gilt zu klären, welche MVZ-Fachrichtungen sich an die bestehenden stationären Fachbereiche angliedern können und die Behandlungspfade der Patienten erweitern bzw. ergänzen. Typische Fachrichtungen, die meist viele Synergien mit den stationären Fachbereichen haben, sind Orthopädie, allgemeine Chirurgie und Unfallchirurgie. Zudem sollten mögliche strukturelle Synergiepotenziale bewertet werden. Hierunter fällt unter anderem die kooperative Nutzung von Infrastruktur verbunden mit für Mitarbeitende interessanten Beschäftigungsverhältnissen und Ausbildungsmöglichkeiten.

Darüber hinaus ist es notwendig, nicht nur das interne Leistungsportfolio zu betrachten, sondern auch den externen Leistungsbedarf. Außerdem sind die Marktabdeckung und der Wettbewerb durch eine Markt- und Standortanalyse zu berücksichtigen. Wird ein MVZ gegründet oder erworben, ohne zuvor eine Einschätzung stationärer und ambulanter Wettbewerber sowie der Bedarfsabdeckung vorzunehmen, kann dies einen negativen Einfluss auf die zukünftige Leistungsentwicklung und somit auch auf die Rentabilität des MVZ haben.

Demnach sollte in Abhängigkeit vom Marktanteil des gründungsinteressierten Krankenhauses entschieden werden, welche zukünftige Funktion es mit dem MVZ-Erwerb auf dem regionalen Markt auszufüllen plant. Hierzu kann man sich folgende Fragen stellen:

  • Besteht eine hohe Wettbewerbsintensität, sodass Marktanteile perspektivisch von Konkurrenten abgeworben bzw. Patientenströme umgelenkt werden sollen?
  • Besteht ein unerschlossener Bedarf, z. B. in ländlichen Gebieten, und führt das MZV die Versorgungssicherheit herbei?

Mit Blick auf eine Konkurrenzsituation sind u. a. die eigenen Einzugsgebiete mit denjenigen der Wettbewerber abzugleichen und unter Berücksichtigung von Demografie und der medizinischen Entwicklung das zukünftige Marktpotenzial abzuleiten. Im Falle unerschlossener Gebiete spielt neben dem Marktpotenzial auch die Standortanalyse eine bedeutende Rolle. Ein MVZ erfordert eine entsprechende Infrastruktur, beispielsweise im Sinne personeller, aber auch baulicher und verkehrstechnischer Ressourcen, die zur Sicherstellung des Betriebs essenziell sind.

Basierend auf der initial festgelegten Vision des MVZ-Erwerbs und der Analyse des aktuellen Leistungsspektrums im Abgleich mit der Markt- und Standortanalyse gilt es im nächsten Schritt, die geplante Ausrichtung des MVZ mit der zukünftigen Leistungs- und Fachausrichtung abzugleichen. Dementsprechend sollten die stationären und ambulanten Leistungskennzahlen je Fachbereich für die Folgejahre im Krankenhaus und im MVZ geplant und in Abstimmung mit den Leistungserbringern reflektiert werden.

Die zukünftige Leistungsplanung gibt zusätzlich Aufschluss darüber, ob die am Markt verfügbaren MVZ für einen Erwerb infrage kommen bzw. welche MVZ-Sitze für eine Beantragung relevant und sinnvoll sind. Sie liefert den Input zur Erstellung des Business Case für den Erwerb des MVZ und unterstützt die konsequente Umsetzung der Unternehmensvision. Der Businessplan entwickelt sich hierbei mit fortschreitender Unternehmensplanung weiter und stellt ein strategisches Steuerungselement dar.

Anschließend ist zu klären, wie der Aufbau bzw. die Anbindung des MVZ an das Krankenhaus erfolgen soll. Entschließt sich ein Krankenhaus beispielsweise, einen MVZ-Sitz zu beantragen und damit ein MVZ zu gründen, so kann insbesondere die Bewertung und Ausweitung des aktuellen Leistungsportfolios im Fokus stehen. Eine Alternative zur MVZ-Neugründung ist der Erwerb einer bestehenden Vertragsarztpraxis oder eines bestehenden MVZ. Hierbei wird analysiert, inwiefern die bestehenden Leistungsspektren der am Markt verfügbaren und käuflichen Praxen bzw. MVZ das Leistungsspektrum des Krankenhauses ergänzen.

Analyse der rechtlichen Rahmenbedingungen und der eigenen rechtlichen Voraussetzungen

Neben den unternehmensstrategischen Punkten der Leistungsentwicklung und Marktplatzierung sind im Rahmen der Vorgründungsphase auch rechtliche Rahmenbedingungen zu beachten, um die Grundvoraussetzungen für die MVZ-Gründung oder den MZV-Erwerb zu erfüllen.

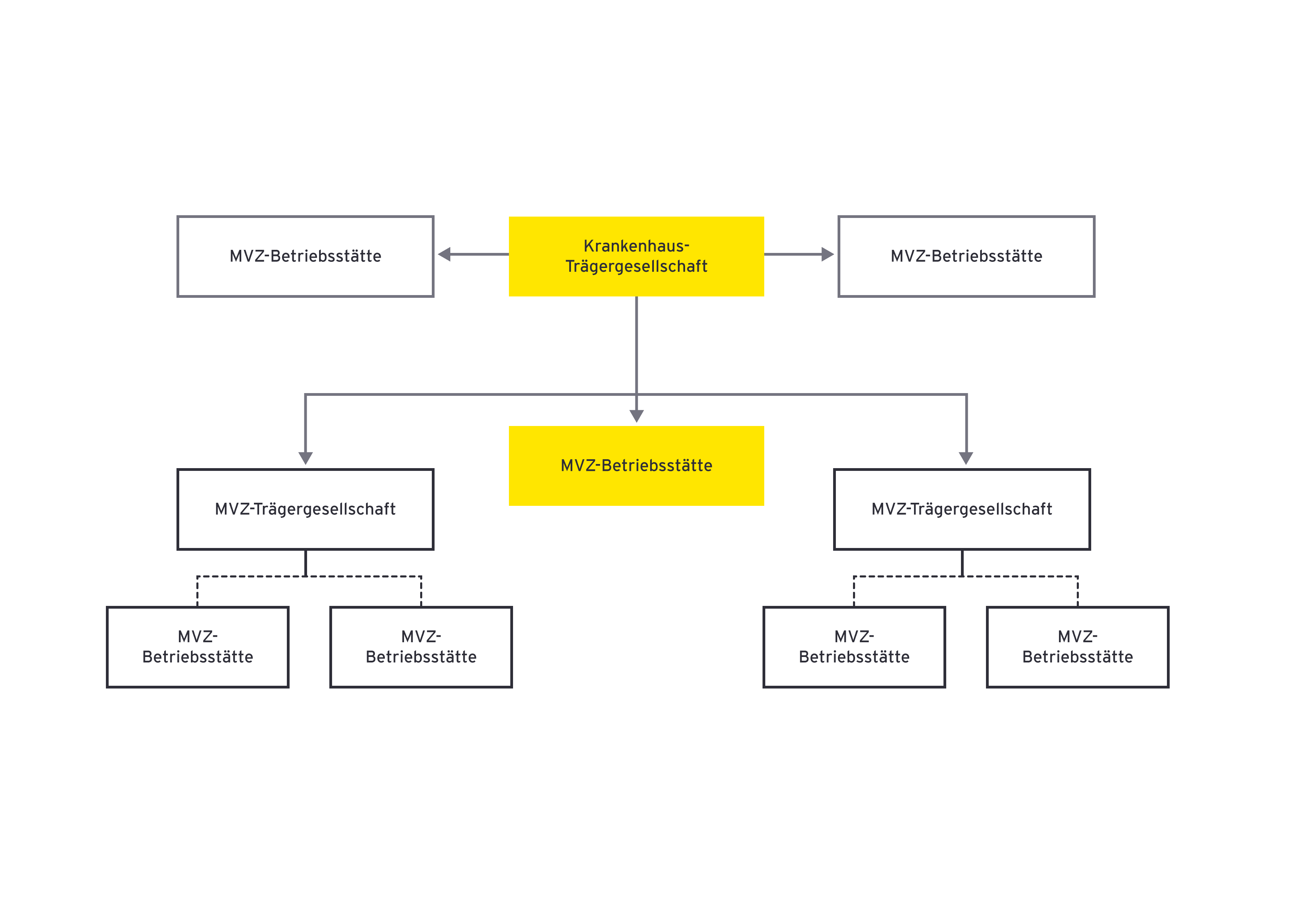
Die Gründung eines MVZ ist nur in der Rechtsform einer Personengesellschaft, einer eingetragenen Genossenschaft, einer Gesellschaft mit beschränkter Haftung oder einer öffentlich-rechtlichen Rechtsform möglich. Gründer von MVZ können nur für die Versorgung gesetzlich Versicherter zugelassene Ärzte, zugelassene Krankenhäuser, Erbringer nichtärztlicher Dialyseleistungen nach § 126 Abs. 3 SGB V, anerkannte Praxisnetze nach § 87b Abs. 2 Satz 3 SGB V, gemeinnützige Träger, die aufgrund von Zulassung oder Ermächtigung an der vertragsärztlichen Versorgung teilnehmen, oder Kommunen sein. MVZ selbst sind nicht als Gründer vorgesehen. Damit ist die Gründung einer MVZ-Trägergesellschaft als Tochtergesellschaft einer „MVZ-Muttergesellschaft“ ausgeschlossen.2 Möglich ist nach alledem

a) die Gründung einer oder mehrerer MVZ-Trägergesellschaften, die rechtlicher Betreiber einer oder mehrerer MVZ-Betriebsstätten sind, durch einen gründungsberechtigten MVZ-Gründer (z. B. Gründung einer MZV-Betreiber-GmbH durch eine Krankenhaus-Trägergesellschaft) oder

b) der Betrieb einer oder mehrerer rechtlich unselbstständiger MVZ-Betriebsstätten direkt durch einen berechtigten MVZ-Gründer (ohne Zwischenschaltung einer MVZ-Trägergesellschaft). 

Möglichkeiten der MVZ-Gründung

Damit ein MVZ an der vertragsärztlichen Versorgung teilnehmen kann, bedarf es sowohl einer betriebsbezogenen (institutionellen) Zulassung des MVZ als auch einer personenbezogenen Berechtigung der dort tätigen Ärzte zur Teilnahme an der vertragsärztlichen Versorgung. Es empfiehlt sich, möglichst frühzeitig mit der zuständigen Kassenärztlichen Vereinigung bzw. dem Zulassungsausschuss Kontakt aufzunehmen, um die Einzelheiten im Zusammenhang mit der beabsichtigten Gründung eines MVZ im Vorfeld abzustimmen.

 

Die institutionelle Zulassung zur Teilnahme an der vertragsärztlichen Versorgung wird dem MVZ auf Antrag für den dort angegebenen Ort der Niederlassung (Vertragsarztsitz) von dem örtlich zuständigen Zulassungsausschuss erteilt, wenn die Zulassungsvoraussetzungen erfüllt sind. Dabei prüft der Zulassungsausschuss zunächst, ob die für ein MVZ zulässige Rechtsform gewahrt ist und ob die Gründer (Gesellschafter) gründungsberechtigt sind.

Darüber hinaus prüft der Zulassungsausschuss, ob es sich bei dem MVZ um eine Einrichtung handelt, in der Ärzte, die in das Arztregister nach § 95 Abs. 2 Satz 3 SGB V eingetragen sind, als Angestellte oder Vertragsärzte tätig sind. Was die Fachgebiete der in dem MVZ tätigen Ärzte betrifft, muss es sich bei MVZ nicht mehr wie früher um fachübergreifende Einrichtungen handeln; inzwischen sind auch „fachgleiche“ MVZ zulässig.

Schließlich prüft der Zulassungsausschuss, ob die ärztliche Leitung des MVZ gewährleistet ist. Unabhängig von der institutionellen Zulassung des MVZ bedarf jeder in einem MVZ tätige Arzt einer personenbezogenen Berechtigung zur Teilnahme an der vertragsärztlichen Versorgung in Form entweder einer Vertragsarztzulassung oder einer Anstellungsgenehmigung. Gemäß § 103 Abs. 4a Satz 1 SGB V kann ein zugelassener Vertragsarzt in einem Planungsbereich, für den Zulassungsbeschränkungen angeordnet sind, auf seine Zulassung verzichten, um daraufhin als angestellter Arzt in einem MVZ tätig zu werden. In diesem Zusammenhang hat das Bundessozialgericht zum einen entschieden, dass es sich bei der Anstellung des Arztes in einem MVZ nach der konkreten Ausgestaltung des Vertragsverhältnisses zwischen Arzt und MVZ um ein abhängiges Beschäftigungsverhältnis handeln muss,3 und zum anderen, dass sich die Absicht des Arztes, in dem MVZ tätig zu werden, grundsätzlich auf eine Tätigkeitsdauer von mindestens drei Jahren beziehen muss.4

Die MVZ-Vorgründungsphase ist intensiv, aber auch wegweisend. Grundlegende Fragestellungen weisen die Richtung für die erfolgreiche Entwicklung in der Zukunft. Durch die gründliche Planung und Umsetzung der notwendigen Schritte kann sichergestellt werden, dass das MVZ auf einer soliden strategischen und operativen Grundlage aufgebaut wird.


Fazit

Die MVZ-Vorgründungsphase ist intensiv, aber auch wegweisend. Grundlegende Fragestellungen weisen die Richtung für die erfolgreiche Entwicklung in der Zukunft. Durch die gründliche Planung und Umsetzung der notwendigen Schritte kann sichergestellt werden, dass das MVZ auf einer soliden strategischen und operativen Grundlage aufgebaut wird.

Benötigen Sie Unterstützung bei Ihrem MVZ-Gründungsvorhaben? Unser Spezialistenteam ist gerne jederzeit für Sie da:

Über diesen Artikel

Mehr zum Thema

Wie das MVZ die ambulante und die stationäre Versorgung verbinden kann

Medizinische Versorgungszentren stehen für eine bessere individuelle medizinische Betreuung. Lesen Sie hier, welche Chancen sich bieten.