Heißluftballon über Kappadokien, Türkei

Wie Technologie den Durchbruch in der Unternehmenssteuerung ermöglicht

Wie moderne Lösungen für eine agile Unternehmenssteuerung aussehen und fundierte Entscheidungen in dynamischen Märkten möglich sind.


Überblick

  • Finanz- und Controlling-Abteilungen kämpfen mit ungenutztem Potenzial, da fehlende Daten und Tools die Effizienz trotz verbesserter Prozesse einschränken.
  • Die Unternehmenssteuerung erfordert eine harmonisierte Datenbasis und moderne Technologie, um fundierte Entscheidungen in dynamischen Märkten zu ermöglichen.
  • Mit der Unified Document Structure bietet EY eine flexible Lösung zur Integration steuerungsrelevanter Daten.

In einer dynamischen und zunehmend datengetriebenen Unternehmenswelt steht der Finanzbereich vor einer entscheidenden Herausforderung: Wie kann er trotz komplexer IT-Landschaften und heterogener Datenquellen präzise, transparente und zukunftsfähige Steuerungsmechanismen gewährleisten? Viele Unternehmen schöpfen das Potenzial ihrer Finanzdaten nicht vollständig aus. Die häufigsten Gründe dafür sind manuelle Prozesse, isolierte Systemlandschaften und eine fehlende technologische Integration.

Dieser Artikel beleuchtet die Vorteile der datengetriebenen Unternehmenssteuerung. Im ersten Kapitel wird das Konzept einer EPM-Plattform (Enterprise Performance Management) vorgestellt, das es Finanzteams ermöglicht, durch eine Unified Document Structure (UDS) steuerungsrelevante Daten effizient und integriert zu nutzen. Das zweite Kapitel geht detailliert auf die Umsetzung der UDS in SAP-basierten Unternehmen ein und zeigt, wie moderne Data-Warehouse-Lösungen eine ganzheitliche Sicht auf Finanzzahlen ermöglichen. Im dritten Kapitel wird das gleiche Konzept für Microsoft-basierte Unternehmen erläutert.

Ob SAP oder Microsoft – die erfolgreiche Transformation der Unternehmenssteuerung hängt grundsätzlich davon ab, ob die Datenbasis einheitlich und harmonisiert ist. Mit einer durchdachten Datenstrategie lassen sich nicht nur aktuelle Herausforderungen bewältigen, sondern auch Grundlagen für zukünftige Entwicklungen schaffen, von KI-gestützten Analysen bis hin zu Echtzeit-Reporting.

1

Kapitel #1

Datengetriebene Unternehmenssteuerung

Unified Document Structure: Anwendungsgebiete der Technologie

Ein Phänomen, das sich immer wieder in Finanz- und Controlling-Abteilungen beobachten lässt, ist die Tatsache, dass Potenziale für eine effektivere Unternehmenssteuerung nicht oder nur wenig genutzt werden. Obwohl insbesondere Finanzprozesse in den vergangenen Jahren stetig besser und effizienter geworden sind, stoßen Finanzteams aufgrund fehlender Daten oder Tools immer wieder an Grenzen, die sich allein mit Excel und manuellen Schritten nicht überwinden lassen.

Der Finanzbereich muss der Geschäftsführung in einer dynamischen Marktlage fundierte Entscheidungen ermöglichen und Transparenz schaffen. Entscheidend ist dabei, zu welchem Preis und unter welchem (manuellen) Aufwand er diese Aufgabe erfüllt.

Eine Unternehmenssteuerung, die durch Daten unterstützt und automatisiert wird, ist in den Controlling- und Finanzetagen schon lange Realität. Dennoch werden steuerungsrelevante Daten nur selten effizient genutzt. In den Unternehmen gibt es dafür unterschiedliche Gründe – neben nicht ausgeschöpften Technologiepotenzialen existieren häufig keine einheitlichen Modelle, mit denen übergreifende und harmonisierte Aussagen auf der Grundlage von Daten möglich sind.

Dabei ist eine solide technologische Basis eine der wichtigsten Voraussetzungen. Mit ihr lassen sich Daten konzernweit in einem unternehmensrelevanten Datenmodell (und damit Steuerungsmodell) mit allen relevanten Details integrieren und für weitere Funktionen wie Planung, Analyse, Reporting oder Simulation aufbereiten.

Man spricht dabei auch von einer unternehmensweiten Steuerungsplattform – der EPM-Plattform (Enterprise Performance Management):

EPM Platform Graphic

Eine solche Plattform ist die Basis einer jeden modernen Controlling- und Finanzabteilung und gleichzeitig Voraussetzung für eine ständige Weiterentwicklung und Modernisierung. Damit ändert sich auch die Governance-Rolle des Finanzbereichs: Mehr Automatisierung erfordert eine stärkere zentrale Überwachung und Führung, was wiederum bei der Einführung und Nutzung beachtet werden muss.
 

Eine Unified Document Structure (UDS, universelle Datenstruktur) ermöglicht es Unternehmen, unabhängig von ihren technologischen Gegebenheiten ihre steuerungsrelevanten Finanzdaten in einer hohen Qualität übergreifend nutzbar zu machen, und erspart ihnen damit großen manuellen Aufwand. Im Verbund mit anderen Steuerungsmechanismen wie integrierter Planung, Financial Analytics oder Simulationsansätzen können Unternehmen ihre Finanzorganisation auf diese Weise auf die nächste Stufe heben. So können sie einerseits bestehende Steuerungsanforderungen umsetzen und andererseits auch die Basis schaffen, um neuen, veränderten Steuerungsanforderungen gerecht zu werden.
 

Die konkreten Herausforderungen
 

Zu den zentralen Aufgaben des CFO und der Finanzabteilung gehört es, die nötige Transparenz zu schaffen und die Unternehmensperformance zu bewerten. Dabei stehen sie einerseits organisatorisch-prozessualen, andererseits daten- und technologiespezifischen Herausforderungen gegenüber. Die Daten dafür stammen zum Teil direkt aus operativen Prozessen. Dabei gilt: Je größer das Unternehmen, desto mehr operative Prozesse und Einheiten müssen gesteuert werden. Erfahrungsgemäß bedeutet das auch, dass Daten aus einer Vielzahl heterogener Quellen anfallen.

Finanzsteuerung mit UDS optimieren

Um den Anforderungen an Qualität und Effizienz gerecht zu werden, wird die UDS in einem Data-Warehouse-Ansatz erstellt. Dieses Konzept ist grundsätzlich technologieunabhängig. Die gängigsten Anwendungen in diesem Bereich stammen von SAP und von Microsoft.

Die steuerungsrelevanten ERP-Daten der Konzerneinheiten beziehungsweise Konzerngesellschaften werden dabei in das übergreifende Steuerungsmodell des Unternehmens mit einer entsprechenden fachlichen Governance gemappt und verfügbar gemacht. Dies gilt sowohl für vergangenheitsorientierte Ist-Daten als auch für zukunftsgerichtete Plan- oder Forecast-Daten, die in aller Regel in einer analytischen Schicht oberhalb des ERP-Layers entstehen.

Die Datenstrukturen orientieren sich stark am Steuerungsmodell des Unternehmens und beziehen Dimensionen wie Segmentierung, regionale und funktionale Ausrichtungen sowie inhaltliche Aspekte (Bestands- und Bewegungsarten) mit ein.

Eine UDS zeichnet sich durch folgende Merkmale aus:

  • Customizing von Funktionen nach
    • den Bedürfnissen der jeweiligen Organisation,
    • dem vorhandenen Know-how in der Finanzabteilung (Zugänglichkeit der Einstellungs- und Anpassungsparameter)
  • Flexibilität in der ERP-Anbindung

Die relevanten Daten werden in der UDS gehalten und sind dort für andere Funktionen verfügbar.

Harmonized Group Model Grpahic

2

Kapitel #2

Erfolgsfaktoren der Unternehmenssteuerung mit SAP

Die Umsetzung eines Data Warehouse in einem SAP-Umfeld

In der Vergangenheit haben Unternehmen die systemseitige Abbildung von Geschäftsprozessen, besonders im Finanzbereich, vorangetrieben. Standard ist inzwischen eine nahezu gesamthafte Abbildung aller Prozesse auf Gesellschaftsebene. Auch die Prozessoptimierung im Zuge von Systemtransformationen und -modernisierungen hat die Effizienz erhöht und die Verfügbarkeit von Informationen verbessert.

Für die Datenhaltung auf Konzernebene werden jedoch häufig veraltete Systemansätze verwendet, die den Ansprüchen des Managements nicht gerecht werden. Veränderten Steuerungsanforderungen, größeren Datenmengen und neuen Aufgabenstellungen – etwa KI oder tägliches beziehungsweise fortlaufendes Reporting – kann so nicht ausreichend Sorge getragen werden.

Ein UDS-Ansatz ermöglicht dem Finanzbereich genau dies. Technisch kann er mit verschiedenen Data-Warehouse-Systemen umgesetzt werden. Die Wahl der Software sollte dabei auf die vorhandenen Quell- und Zielsysteme und auf die interne Strategie abgestimmt sein, um eine möglichst effiziente Umsetzung zu erreichen.

Viele Konzerne nutzen SAP-R3- und SAP-S4-Systeme zur Abbildung lokaler Prozesse. In diesem Fall bieten das SAP-eigene Data Warehouse SAP BW/4HANA oder SAP DataSphere Vorteile in der Anbindung und Datenverarbeitung. Dieses Kapitel fokussiert sich auf die Umsetzung einer UDS mit SAP BW/4HANA.

SAP BW/4HANA

SAP BW ermöglicht eine nahtlose Datenübertragung zwischen Unternehmensbereichen. Besonders die Integration verschiedener Quellsysteme, insbesondere von SAP-R3- und SAP-S4-Systemen, kann über die SAP-eigenen Extraktoren leicht realisiert werden.

Diese Flexibilität zeigt sich besonders in der Datenerfassung von Einzelgesellschaften, die nicht direkt an das SAP-BW-System angebunden sind. Mittels einer CSV-Schnittstelle können zusätzliche Informationen oder sogar ganze Einzelgesellschaften im Rahmen von Monats- oder Quartalsabschlüssen einfach und effizient erfasst werden. Auch die Anbindung von Non-Finance-Systemen – beispielsweise SuccessFactors als Quelle von HR-Daten – ist problemlos möglich.

Die Flexibilität erweitert außerdem die Anwendungsmöglichkeiten des Systems und trägt dazu bei, den sich ständig ändernden Anforderungen eines global agierenden Unternehmens gerecht zu werden.

Evolution der Technologie

Cloud-basierte Lösungen halten in immer mehr Unternehmen Einzug. Flexiblere Lizenzmodelle, die Verlagerung von Risiken und ihre leichte Skalierbarkeit machen diesen Ansatz zu einer interessanten Alternative.

Die konkreten Vor- und Nachteile einzelner Softwarelösungen sollten jedoch grundsätzlich im Hinblick auf die jeweiligen Quell- und Zielsysteme und die IT-Strategie betrachtet werden. Eine reibungslose Anbindung von Quellsystemen und eine flexible Gestaltung der Datenflüsse mit kundenspezifischen Erweiterungen sind die Grundlage für den UDS-Ansatz. Dies ist in vielen Cloud-basierten Data-Warehouse-Lösungen möglich, auch in SAP Datasphere.

Unified Document Structure

Die Konzeption einer UDS ist von entscheidender Bedeutung für maximale Transparenz, einheitliche Finanzahlen und eine umfassende Datenanalyse im Konzernfinanz-Reporting. Dank einer zentralen und vereinheitlichten Datenhaltung können alle relevanten Bereiche und Anwender auf dieselben Daten zugreifen. So wird eine einheitliche Sicht auf Finanzkennzahlen sicherstellt. Insellösungen, bei denen einzelne Abteilungen jeweils auf ihre eigenen Zahlen zurückgreifen, die nicht denen des Konzerncontrollings entsprechen (Schattenbuchhaltung), können so vermieden werden.

Eine UDS ermöglicht zudem eine ganzheitliche Sicht auf Unternehmensdaten, indem sie beispielsweise einheitliche Kontenpläne und Gesellschaftsstrukturen bereitstellt. Dazu gehört auch eine einfache Integration der Mergers und Akquisitionen.

Mappings

Lokale Unterschiede – etwa bei Kontenplänen oder Kostenstellen – werden durch Mappings in konzernweite Standards überführt. Diese Regeln bilden die Basis für Reporting, Planung und Konsolidierung. Die Transformation erfolgt systemgestützt nahezu in Echtzeit, wodurch Daten wenige Minuten nach der Buchung harmonisiert vorliegen. Dies verbessert die Transparenz und die Entscheidungsfähigkeit, besonders bei Monatsabschlüssen oder im täglichen Reporting.

Validierungen

Automatisierte Validierungen unterstützen ein schnelles und fehlerfreies Closing. Schon während des Monats können Gesellschaften Korrekturen vornehmen. Geprüft werden z. B. Kontierungen, Stammdatenverfügbarkeit oder Währungen. SAP BW bietet diese Funktionen nicht standardmäßig – wir setzen daher auf erprobte Best-Practice-Lösungen inklusive Validation Cockpit. Der Fachbereich legt fest, welche Fehler vom Nutzer zu beheben sind und welche als Hinweis dienen.

Weitere Logiken

  • Submission Date Derivation:
    Diese Funktion tellt sicher, dass Berichte auch bei nachträglichen Buchungen zeitlich konsistent bleiben – selbst bei asynchronen Periodenabschlüssen zwischen ERP- und Konzernsystem.
  • Selfhealing:
    Fehler durch fehlende Stammdaten oder Mappings werden automatisch korrigiert, sobald die nötigen Informationen nachgeliefert werden.
  • Corrective Pairs & Posting Engine:
    Diese Funktion ermöglicht manuelle Korrekturen direkt im BW – auch für Nicht-SAP-Gesellschaften. Korrigierte Fehler werden nicht erneut angezeigt, was den Datenmeldeprozess vereinfacht.
3

Kapitel #3

Erfolgsfaktoren der Unternehmenssteuerung mit Microsoft

Die Umsetzung eines Data Warehouse in einem Microsoft-Umfeld anhand eines realen Beispiels

Die Umsetzung eines Data Warehouse (DWH) ist mit mehreren Technologien möglich – sowohl On-Premises als auch in der Cloud. Entscheidend sind die individuellen Geschäftsanforderungen, die aktuellen Herausforderungen und das Umfeld, in dem sich ein Unternehmen befindet. Im Folgenden wird anhand eines realen Projekts die Umsetzung in einem Microsoft-Umfeld vorgestellt.

Die Ausgangssituation

Eine historisch gewachsene ERP-Landschaft, rudimentäre Reporting-Lösungen und ein Berichtswesen, das auf der Meldung aggregierter Kennzahlen beruhte, erschwerten einem mittelständischen Unternehmen die zentrale Steuerung. Tiefer gehende Analysen waren nur mit großem Aufwand möglich. Die Konzernleitung wünschte sich eine flexible Lösung, um in den einzelnen Unternehmensbereichen die Transparenz zu erhöhen.

Nach einer Analyse wurde eine DWH-Lösung aufgesetzt, die Daten aus unterschiedlichen ERP-Systemen bezieht (darunter etwa SAP, Navision, Microsoft Dynamics und Movex). Die Anwendung des EY-UDS-Konzepts in einer Microsoft-Umgebung erlaubte die Implementierung erweiterter Analysemöglichkeiten, die auch zukünftige Unternehmensbereiche, Technologien und Funktionen flexibel berücksichtigen können.

Weil neben SAP auch mehrere ERP-Systeme von Drittanbietern integriert werden mussten, fiel die Entscheidung auf Microsoft Azure Data Factory. Diese Lösung eignet sich zur Harmonisierung von Daten aus unterschiedlichen Quellen, weil Datenströme mithilfe von Pipelines definiert werden können. Für spezifische Funktionen wurden SQL-Skripte eingebunden. Mittlerweile bietet Microsoft mit Microsoft Fabric auch eine integrierte Cloud-Lösung an, die zusätzlich die Analyse und Visualisierung von Daten ermöglicht.

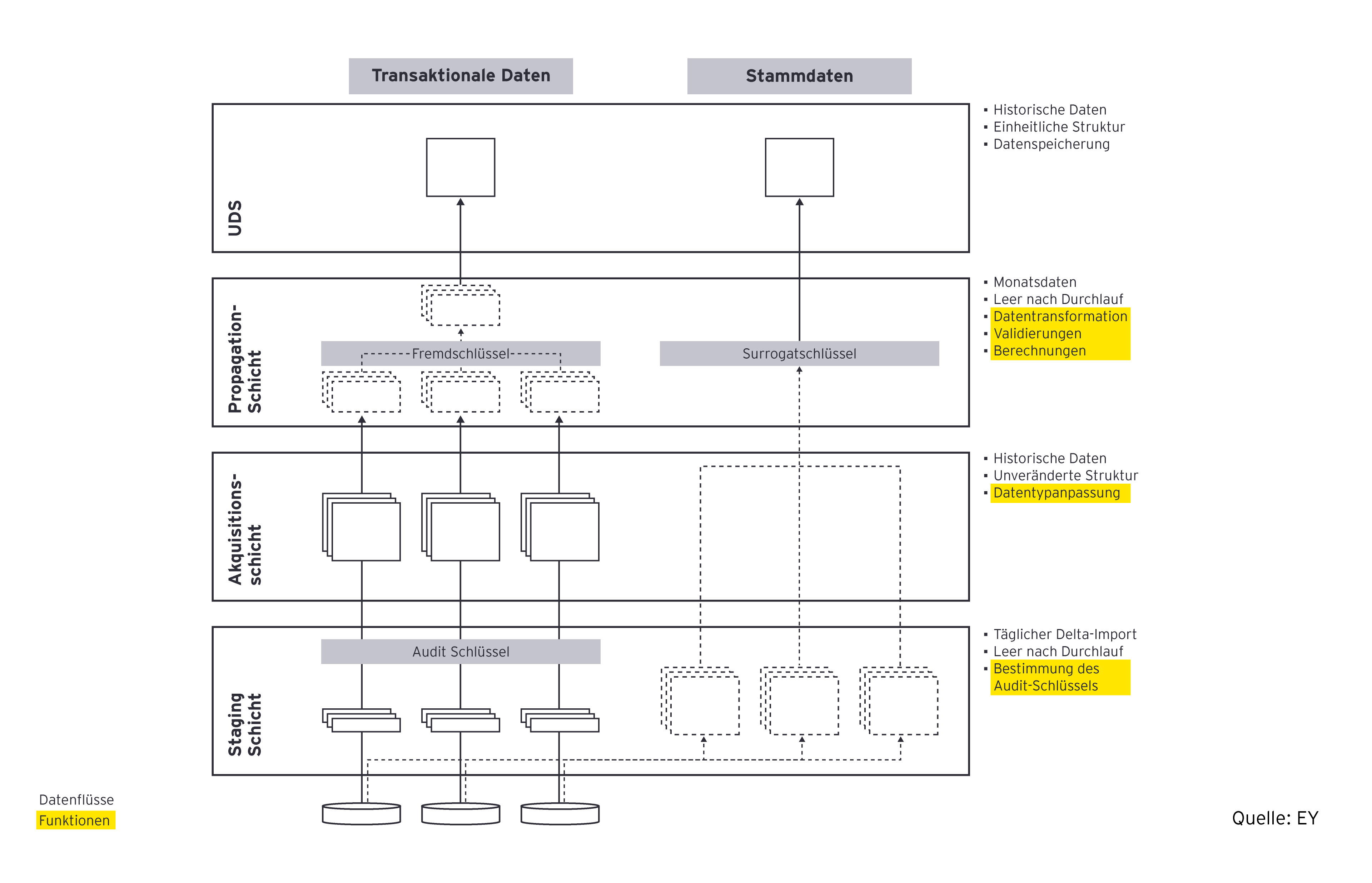
Layer Concept

Der Aufbau eines DWH und die Integration einer BI-Lösung erfolgen nach gängiger Praxis und werden dann basierend auf den unternehmensspezifischen Bedürfnissen erweitert. In verschiedenen Schichten werden die Daten auf einer UDS harmonisiert und so für ein umfassendes BI-Self-Service-Reporting vorbereitet. Ein hierarchisches Konzept stellt sicher, dass die erforderlichen Daten effizient aus verschiedenen Quellen zur UDS extrahiert und transportiert werden.

In einem Schichtkonzept können Aufgaben getrennt bearbeitet werden, womit Fokus, Nachvollziehbarkeit, Leistung und Historisierung gewährleistet bleiben.

Transaktionale Daten Graphic

Datenladeprozess

Das DWH arbeitet mit transaktionalen Daten und Stammdaten. Gerade bei Ersteren fallen große Datenmengen an. Die resultierenden Lade- und Verarbeitungsprozesse stehen im Widerspruch zu einer agileren und reaktionsfähigeren Finanzberichterstattung. Um die Steuerungs- und Reporting-Anforderungen zu erfüllen, wird das bewährte Delta-Load-Konzept genutzt. Es verbessert die Leistung erheblich, indem jeweils nur neue oder aktualisierte Daten verarbeitet werden und nicht der gesamte Datensatz. Dies verringert auch die Belastung der Systemressourcen. Darüber hinaus wird sichergestellt, dass alle notwendigen Daten ohne Verlust erfasst werden, was eine zuverlässige Grundlage für die Entscheidungsfindung bietet.

Stammdaten

Anstelle eines dedizierten Stammdaten-Management-Systems ist eine in das DWH integrierte flexible Lösung gewünscht. Um dies zu ermöglichen, sind die Lade- und Aktualisierungsprozesse der Stammdaten direkt in die oben beschriebenen Datenflüsse integriert. So lassen sich einerseits in den ERP-Systemen vorhandene Stammdaten beziehen und andererseits zusätzliche Stammdatentabellen zentral pflegen. Gleiches gilt für Mapping- und Hierarchietabellen.

Realisierte DWH-Funktionen

Zu den weiteren Funktionen, die auf Wunsch des Kunden direkt im DWH umgesetzt wurden, gehört neben der bereits angesprochenen Historisierungsfunktion eine Überleitungsfunktion zu historisch gemeldeten, konsolidierten Daten. Ein weiterer Bestandteil ist eine Funktion zur Validierung, was im Kontext von DWH-Implementierungen oft eine besondere Herausforderung darstellt.

Ein Validierungskonzept soll die Qualität und Genauigkeit der Daten sicherstellen. Das im Beispiel implementierte Konzept deckt sowohl die technische als auch die inhaltliche und die buchhalterische Validierung ab.

Wichtigster Vorteil dieses Validierungsansatzes ist neben der Flexibilität die Performance. Diese gewährleistet eine schnelle Rückmeldung zur Datenqualität auch im Abschlussprozess, wodurch der Fachbereich gegebenenfalls Anpassungen in den Quellsystemen vornehmen kann. Die Validierung selbst ist eine Filterung von Daten und bedarf keiner weiteren Berechnungen. Das klare Feedback zur Art des Datenqualitätsproblems macht komplexe Funktionen leicht verständlich und kommunizierbar. Darüber hinaus wird ein einheitlicher standardisierter Ansatz etabliert, der dasselbe Validierungskonzept auf alle Datensätze und Felder anwendet und so Konsistenz gewährleistet.

Den Durchbruch umsetzen

Das UDS-Konzept lässt sich technologieunabhängig anwenden, sodass wir die jeweils passenden Technologien und Funktionen entsprechend den individuellen Anforderungen in Branche und Reifegrad des Unternehmens bestimmen und umsetzen können. Gerade im Hinblick auf zukünftige Entwicklungen hin zu vollumfänglichen Cloud-Lösungen mit vereinfachten Lizenzmodellen sind SAP Datasphere und Microsoft Fabrics sinnvolle Alternativen.

Das Prinzip des UDS-Konzeptes lässt sich auch auf Ihr Unternehmen anwenden. Starten Sie am besten noch heute mit einer unverbindlichen Information und einem ersten Austausch mit unseren Fachleuten, um gemeinsam das richtige Setup zu bestimmen.

Fazit 

Finanz- und Controlling-Abteilungen stehen vor der Herausforderung, aufgrund fehlender Daten und Tools ungenutztes Potenzial auszuschöpfen. Trotz effizienter Prozesse behindern manuelle Schritte die Unternehmenssteuerung. Eine harmonisierte Datenbasis und moderne Technologien sind entscheidend, um fundierte Entscheidungen in dynamischen Märkten zu treffen. Der EY-Ansatz einer Unified Document Structure (UDS) ermöglicht flexible Lösungen zur Integration steuerungsrelevanter Daten wie auch eine Reduzierung des manuellen Aufwands und eine Verbesserung der Effizienz der Finanzorganisation.

Mehr zum Thema

Vom Steuerungsmodell zur KI: Vorbereitung auf die Zukunft

Die technologische Entwicklung birgt großes geschäftliches Potenzial. Erfahren Sie, wie Unternehmen ihr Steuerungsmodell für den KI-Einsatz vorbereiten.

Praxisbeispiel: Wie Unternehmen von Financial Analytics profitieren

Die vielfältigen Vorteile von Financial Analytics: Erfahren Sie mehr in unserem Beispiel aus der Praxis.

Wie sich das Management Reporting in SAP-Umgebungen optimieren lässt

Lesen Sie hier, wie Sie Ihr Management Reporting mit SAP Group Reporting optimieren und die Vorteile der SAP Analytics Cloud nutzen können.

    Über diesen Artikel

    Autoren