企業結合(平成25年改正会計基準) 第3回:企業結合会計の範囲と取得の会計処理

公認会計士 伊藤 毅

1. 定義・範囲


企業が組織再編をする際には、買収や合併により他の企業を取得したり、会社分割や事業譲渡により事業の一部を分離して他の企業に移転することがあります。

これに関し、企業結合会計基準において、「企業結合」とは、ある企業又はある企業を構成する事業と他の企業又は他の企業を構成する事業とが一つの報告単位に統合されることと定義されています(企業結合会計基準5項)。この企業結合会計基準では、企業結合に該当する取引を対象とするため、共同支配企業とよばれる企業体を形成する取引や、共通支配下の取引等も適用対象となります。また、企業結合は、連結会計基準にいう他の企業の支配の獲得も含むため、現金を対価とする子会社株式の取得の場合についても、連結会計基準に定めのない企業結合に関する事項については、企業結合会計基準の適用対象となります(企業結合会計基準66項)。

一方、事業分離等会計基準において、「事業分離」とは、ある企業を構成する事業を他の企業(新設される企業を含む。)に移転することと定義されています(事業分離等会計基準4項)。事業分離は、会社分割や事業譲渡、現物出資等の形式をとり、分離元企業が、その事業を分離先企業に移転し対価を受け取りますが、基本的に分離先企業においては企業結合会計基準が適用され、分離元企業では事業分離等会計基準が適用されることになります。
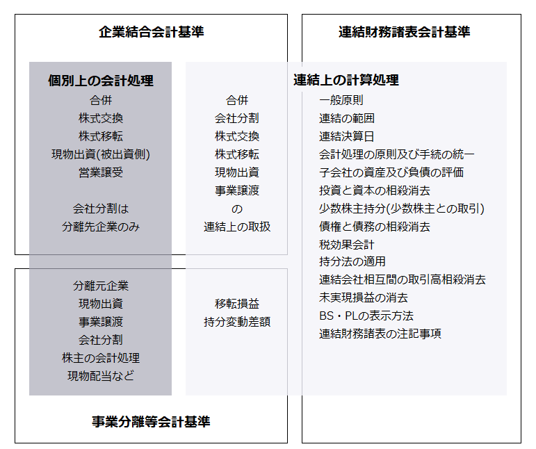
このように、組織再編に関する会計基準は、企業結合会計基準、事業分離等会計基準及び連結会計基準という三つの会計基準に係るものとなります。図表1で、各会計基準に関連する項目の関係を示しています。

【図表1】

【図表1】

2. 企業結合の会計処理


企業結合会計基準における企業結合の会計処理は、(1)取得、(2)共通支配下の取引等、及び(3)共同支配企業の形成の三つがあります。


(1) 取得

取得とは、ある企業が他の企業又は企業を構成する事業に対する支配を獲得すること(企業結合会計基準9項)と定義されており、後述の共同支配企業の形成(企業結合会計基準11項)及び共通支配下の取引等(企業結合会計基準16項)以外の企業結合が該当します。


(2) 共通支配下の取引等

企業集団内における組織再編の会計処理には、共通支配下の取引と非支配株主との取引(以下、あわせて、共通支配下の取引等)があります。
「共通支配下の取引」とは、結合当事企業(又は事業)のすべてが、企業結合の前後で同一の株主により最終的に支配され、かつ、その支配が一時的ではない場合の企業結合をいうこととされます(企業結合会計基準16項)。親会社と子会社の合併及び子会社同士の合併は、共通支配下の取引に含まれます。これに対して、非支配株主から、子会社株式を追加取得する取引を「非支配株主との取引」といいます。


(3) 共同支配企業の形成

「共同支配企業」とは、複数の独立した企業により共同で支配される企業をいい、「共同支配企業の形成」とは、複数の独立した企業が契約等に基づき、当該共同支配企業を形成する企業結合をいうこととされます(企業結合会計基準11項)。
ある企業結合を共同支配企業の形成と判定するためには、共同支配投資企業となる企業が、複数の独立した企業から構成されていること及び共同支配となる契約等を締結していることに加え、次の要件を満たしていなければならないとされます(企業結合会計基準37項)。

a.企業結合に際して支払われた対価のすべてが、原則として、議決権のある株式であること

企業結合に際して支払われた対価のすべてが、原則として、議決権のある株式であると認められるためには、同時に次の要件のすべてが満たされなければならないとされます(企業結合会計基準 注7)。

ア. 企業結合が単一の取引で行われるか、又は、原則として、1 事業年度内に取引が完了する。
イ. 交付株式の議決権の行使が制限されない。
ウ. 企業結合日において対価が確定している。
エ. 交付株式の償還又は再取得の取り決めがない。
オ. 株式の交換を事実上無効にするような結合当事企業の株主の利益となる財務契約がない。
カ. 企業結合の合意成立日前1年以内に、当該企業結合を目的として自己株式を受け入れていない。

b.支配関係を示す一定の事実が存在しないこと

次のいずれにも該当しない場合には、支配関係を示す一定の事実が存在しないものとされます(企業結合会計基準 注8)。

ア. いずれかの結合当事企業の役員もしくは従業員である者又はこれらであった者が、結合後企業の取締役会その他これに準ずる機関(重要な経営事項の意思決定機関)を事実上支配している。
イ. 重要な財務及び営業の方針決定を支配する契約等により、結合当事企業のうちいずれかの企業が他の企業より有利な立場にある。
ウ. 企業結合日後2年以内にいずれかの結合当事企業が投資した大部分の事業を処分する予定がある。
 

3. 取得とされる企業結合の会計処理


企業結合が取得とされた場合、取得企業においては、いわゆるパーチェス法により会計処理が行われます(企業結合会計基準17項)。パーチェス法のプロセスは以下のとおりです。

(1)取得企業の判定
(2)取得原価の算定
(3)取得原価の配分
(4)のれんの計上と償却
(5)増加資本の会計処理


(1) 取得企業の判定

取得とされた企業結合においては、いずれかの結合当事企業を取得企業として決定します。被取得企業の支配を獲得することとなる取得企業を決定するためには、連結会計基準の考え方を用います(企業結合会計基準18項)。連結会計基準では、実質支配力基準の考え方により「他の企業の意思決定機関を支配している企業」が定義されており(連結会計基準7)、企業結合の結果「他の企業の意思決定機関を支配している企業」となる会社が取得企業と考えられます。
また、連結会計基準の考え方によってどの結合当事企業が取得企業となるかが明確ではない場合には、主な対価の種類として、現金もしくは他の資産を引き渡す又は負債を引き受けることとなる企業結合の場合には、通常、当該現金もしくは他の資産を引き渡す又は負債を引き受ける企業(結合企業)が取得企業となります(企業結合会計基準19)。

主な対価の種類が株式(出資を含む。以下同じ。)である企業結合の場合には、通常、当該株式を交付する企業(結合企業)が取得企業となります。ただし、必ずしも株式を交付した企業が取得企業にならないとき(逆取得)もあるため、対価の種類が株式である場合の取得企業の決定に当たっては、次のような要素を総合的に勘案しなければならないこととされます。(企業結合会計基準20項)

a. 総体としての株主が占める相対的な議決権比率の大きさ

ある結合当事企業の総体としての株主が、結合後企業の議決権比率のうち最も大きい割合を占める場合には、通常、当該結合当事企業が取得企業となります。なお、結合後企業の議決権比率を判断するに当たっては、議決権の内容や潜在株式の存在についても考慮しなければならないとされます。

b. 最も大きな議決権比率を有する株主の存在

結合当事企業の株主又は株主グループのうち、ある株主又は株主グループが、結合後企業の議決権を過半には至らないものの最も大きな割合を有する場合であって、当該株主又は株主グループ以外には重要な議決権比率を有していないときには、通常、当該株主又は株主グループのいた結合当事企業が取得企業となります。

c. 取締役等を選解任できる株主の存在

結合当事企業の株主又は株主グループのうち、ある株主又は株主グループが、結合後企業の取締役会その他これに準ずる機関(重要な経営事項の意思決定機関)の構成員の過半数を選任又は解任できる場合には、通常、当該株主又は株主グループのいた結合当事企業が取得企業となります。

d. 取締役会等の構成

結合当事企業の役員もしくは従業員である者又はこれらであった者が、結合後企業の取締役会その他これに準ずる機関(重要な経営事項の意思決定機関)を事実上支配する場合には、通常、当該役員又は従業員のいた結合当事企業が取得企業となります。

e. 株式の交換条件

ある結合当事企業が他の結合当事企業の企業結合前における株式の時価を超えるプレミアムを支払う場合には、通常、当該プレミアムを支払った結合当事企業が取得企業となります。

なお、結合当事企業のうち、いずれかの企業の相対的な規模(例えば、総資産額、売上高あるいは純利益)が著しく大きい場合には、通常、当該相対的な規模が著しく大きい結合当事企業が取得企業となります(企業結合会計基準21項、22項)。


(2) 取得原価の算定

取得企業の決定の後、被取得企業の取得原価の算定を行います。

a. 取得の対価

被取得企業又は取得した事業の取得原価は、原則として、取引の対価となる財の企業結合日における時価で算定されます。対価となる財が現金である場合には、支出額が取得原価となりますが、支払対価が現金以外の資産の引渡し、負債の引受け又は株式の交付の場合には、支払対価となる財の時価と被取得企業又は取得した事業の時価のうち、より高い信頼性をもって測定可能な時価で算定することとされます(企業結合会計基準23項)。

なお、支払対価として取得企業の株式が交付された場合の取得の対価の算定は、結合分離適用指針では、図表2のように場合分けをして示しています(結合分離適用指針38項)。

【図表2】

【図表2】

上記のように、企業結合の取得原価は、被取得企業から取得する資産及び負債の時価とは別に算定されるため、これらの差額としてのれん又は負ののれんが生じます。

b. 取得関連費用の会計処理

取得関連費用(外部のアドバイザー等に支払った特定の報酬・手数料等)は、発生した事業年度の費用として処理します(企業結合会計基準26項)。平成15年会計基準では、取得とされた企業結合に直接要した支出額のうち、取得の対価性が認められる外部のアドバイザー等に支払った特定の報酬・手数料等は取得原価に含めることとされていましたが、平成25年改正会計基準においては、国際的な会計基準に基づく財務諸表との比較可能性を改善する観点や取得関連費用のどこまでを取得原価の範囲とするかという実務上の問題点を解消する観点から、発生した事業年度の費用として処理することとされました。なお、個別財務諸表における子会社株式の取得原価は、従来と同様、金融商品会計基準及び金融商品会計に関する実務指針に従って算定することに留意が必要です。


(3) 取得原価の配分

取得原価は、被取得企業から受け入れた資産及び引き受けた負債のうち企業結合日時点において識別可能なもの(識別可能資産及び負債)の企業結合日時点の時価を基礎として、当該資産及び負債に対して企業結合日以後1年以内に配分することとされます(企業結合会計基準28項)。なお、企業結合日以後の決算において、配分が完了していなかった場合は、その時点で入手可能な合理的な情報等に基づき暫定的な会計処理を行い、その後追加的に入手した情報等に基づき配分額を確定させることとされます(企業結合会計基準注6)。

時価とは、公正な評価額を意味し、公正な評価額とは、通常は、観察可能な市場価額とされますが、市場価格が観察できない場合には、合理的に算定された価額をいいます(企業結合会計基準14項)。
識別可能資産及び負債とは、被取得企業から取得した資産及び負債のうち企業結合日時点において識別可能なものをいいます。識別可能資産及び負債の範囲は、被取得会社の企業結合日前の貸借対照表において計上されていたか否かは問わず、企業がそれらに対して対価を支払って取得した場合、原則として、わが国において一般に公正妥当と認められる企業会計の基準の下に認識されるものです(企業結合会計基準99項)。

時価を基準にして配分するというのは、個々の識別可能資産及び負債に対し、それぞれの時価を付してゆくこととなりますので、識別可能資産及び負債の時価合計額と被取得企業の取得原価とは、一般的には一致しません。識別可能資産及び負債の配分額よりも被取得企業の取得原価が大きい場合には、その差額をのれん又は負ののれんとします。


(4) のれん及び負ののれんの計上と償却

取得原価が、受け入れた資産及び引き受けた負債に配分された純額を上回る場合には、その超過額はのれんとして会計処理し、下回る場合には、その不足額は負ののれんとして会計処理するとされています(企業結合会計基準31項)。

a. のれん(正ののれん)の会計処理

のれんは資産に計上し、20年以内のその効果の及ぶ期間にわたって、定額法その他の合理的な方法により規則的に償却することとされます。ただし、のれんの金額に重要性が乏しい場合には、当該のれんが生じた事業年度の費用として処理することができることとされます(企業結合会計基準32項)。

b. 負ののれんの会計処理

負ののれんが生じることが見込まれる場合には、次の会計処理を行います(企業結合会計基準33項)。

ア. 取得企業は、すべての識別可能資産及び負債が把握されているか、また、それらに対する取得原価の配分が適切に行われているかどうかを見直す。

イ. ア.の見直しを行っても、なお取得原価が受け入れた資産及び引き受けた負債に配分された純額を下回り、負ののれんが生じる場合には、当該負ののれんが生じた事業年度の利益(原則として特別利益)として処理する。

ウ. 関連会社と企業結合したことにより発生した負ののれんは、持分法による投資評価額に含まれていたのれん当額の未償却部分と相殺し、のれん又は負ののれんが新たに計算されます(結合分離適用指針78項)。


(5) 増加資本の会計処理

企業結合の対価として、取得企業が新株を発行した場合には、払込資本(資本金又は資本剰余金)の増加として処理します。増加すべき払込資本の内訳項目(資本金、資本準備金又はその他資本剰余金)は、会社法(会社計算規則)の規定に基づき決定することとされます(結合分離適用指針79項)。




この記事に関連するテーマ別一覧


企業会計ナビ

会計・監査や経営にまつわる最新情報、解説記事などを発信しています。

企業会計ナビ